请选择 进入手机版 | 继续访问电脑版

AI写小说真的已经实现了吗?

今天突然发现好多同类型小说的评论中都在讨论AI写书?
说是现在好多同类型的小说都有可能是AI写初稿然后作者修改后发布的
收藏者
0
被浏览
229

5 个回答

春天 LV

发表于 2025-4-27 20:08:01

这两年总刷到用AI写小说暴富的帖子。有人三天写完短篇投稿赚稿费,有人靠长篇月入过万。说实话,看到这些我也心动过。但先别急着上头,咱得搞明白AI到底能干啥。
举个例子。你让AI写个言情开头,它咔咔给你生成2000字。乍一看文笔挺流畅,仔细读全是老套路。为啥?因为AI全靠数据库吃饭。它不会创新,只能拼贴现有内容。所以啊,AI是工具,不是印钞机。
话说回来,用对方法确实能赚钱。重点就俩字:组合。AI负责套路化内容,你负责加创意调料。下面直接上干货,教你怎么用DeepSeek和笔灵AI打配合。
一、DeepSeek+笔灵AI操作手册

第一步:选对赛道=成功一半

写小说最怕自嗨。你先得知道市场要啥。举个例子,最近小说平台收稿量大的是这三类:
1. 现代甜宠文(霸总/先婚后爱/破镜重圆)
2. 悬疑脑洞文(规则怪谈/循环穿越)
3. 年代逆袭文(重生八零/九零发家)
哎呀我还不知道大家吗,肯定懒得研究,那咱们直接复制这段话给DeepSeek:
请分析2024年Q1知乎盐选、番茄小说TOP100作品:
1. 统计现代言情/悬疑脑洞/年代逆袭三大类占比
2. 提取各类型高频词云(人物关系、核心冲突、特殊设定)
3. 对比同类型未签约作品的差异点
附上数据来源链接(如http://www.qidian.com/rank)
以下为DeepSeek生成:

AI写小说真的已经实现了吗?-1.jpg

第二步:黄金大纲生成术

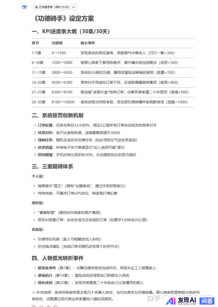
新手最头疼写大纲?那在DeepSeek输入这种提示词:
类型:[都市异能]
核心设定:外卖员获得[功德系统],任务失败长痘
主线结构:

  • 阶段目标:30天内攒10000功德(拆解为送餐/助人/惩恶)
  • 阻碍机制:黑心商家联盟、系统BUG
  • 人物弧光:从利己到利他(设置3个转折事件)
请生成:

  • 带KPI进度条的大纲(每章需完成具体功德值)
  • 系统惩罚的5种创新方式(非外貌惩罚)
  • 竞争对手的3层阻碍(个人/组织/系统)
以下为DeepSeek生成:

AI写小说真的已经实现了吗?-2.jpg

而且悄悄告诉大家,笔灵AI也有有个隐藏功能。
进入官网:https://ibiling.cn/novel-workbench?from=zhdeepseek03   
建议复制链接到电脑浏览器打开。
找到"小说大纲"板块。输入你的要求,点生成,直接跳出带情绪爆点标注的大纲。连编辑最爱看的"人物成长线""世界观埋点"都标得明明白白。

AI写小说真的已经实现了吗?-3.jpg

第三步:爆款正文这样生成

千万别直接让AI写全文!要用"分镜法"。比如写开篇场景,不要简单写"咖啡厅捉奸",给DeepSeek用这个多维度指令:
场景编号:C001
时空坐标:暴雨天14:00,星巴克臻选店(陆家嘴店)
人物状态:

  • 女主:右手小指贴着创可贴(伏笔C203)
  • 未婚夫:领口有玫红色唇印(与后续监控录像呼应)
镜头语言:

  • 特写:雨滴在玻璃窗炸裂(象征关系破裂)
  • 跟拍:女主颤抖的手部运动(戒指滑落慢镜头)
  • 声效:微信提示音(小三发来孕检报告)
请生成:

  • 包含3种感官描写(视觉/听觉/触觉)
  • 埋设2个可回收细节
  • 符合"契诃夫之枪"原理
以下为DeepSeek生成:

AI写小说真的已经实现了吗?-4.jpg

生成后复制到笔灵AI的"审稿模式",它会自动标出语病和节奏问题。改完再拼接到大纲里,效率直接翻倍。

AI写小说真的已经实现了吗?-5.jpg

二、投稿避坑指南:这些钱你别赚

看到这里你可能想,赶紧写篇投出去试试?等等!有三大坑千万别踩:
坑1:无脑堆字数
知乎收短篇要求1-3万字。但有人用AI水到5万字,直接被编辑拉黑。记住:平台现在有AI检测器,超过30%AI率直接拒稿。
坑2:闭眼投平台
老福特收同人文,番某茄收长篇。投错地方白忙活。
大家可以参考笔灵的投稿平台攻略选择最适合自己的平台。

AI写小说真的已经实现了吗?-6.jpg

坑3:忽视人工润色 AI生成的内容只是毛坯房,直接交稿必翻车!比如对话像机器人、情感描写干瘪。必须逐句打磨细节:

  • 加口语化台词
  • 补充环境氛围
  • 删AI废话
三、提示词工具箱

直接送你两组亲测有效的提示词,复制就能用:
1. 黄金开篇生成器

请为都市异能小说设计开头。 要素: - 主角在送外卖途中触发系统 - 用暴雨天气制造压迫感 - 第一个任务奖励是瞬移能力 - 结尾出现神秘跟踪者
2. 情绪爆点模板

请扩写以下场景: 女主发现男友出轨后,在便利店买啤酒偶遇真命天子。 要求: - 用易拉罐拉环划破手指的细节 - 男主递创可贴时露出纹身 - 加入隔壁情侣吵架的背景音
四、说点大实话

AI写小说这行,现在已经过了躺赚期。上个月有作者用同一套模板投了20篇,全被退稿。为啥?编辑早看腻了AI套路。
真正能赚钱的人都在做两件事:
1. 用笔灵的"爆款小说拆书"功能,每天拆解3篇上榜文

AI写小说真的已经实现了吗?-7.jpg

2. 把AI生成的内容当毛坯房,自己装修出特色
举个例子。同样是系统文,有人加"功德值"设定,任务失败就长痘;有人让系统带东北口音。这些小改动,才是过稿的关键。
最后的最后:
别光收藏不动手!今天就直接看我的教程操作出来一篇,说不定下个爆款就是你。

ghgh LV

发表于 2025-4-27 20:17:34

不仅实现了,而且水平已经超越了很多新手作者

我这么说可能会引起一定争议,那么大家可以看一下我所在的工作室上个月用AI辅助创作的其中一个号的收益:


AI写小说真的已经实现了吗?-1.jpg


AI写小说到底是怎么操作的?写出来的小说真的能和人写的媲美吗?写好了应该去哪个网站投稿?今天我给大家好好演示一遍,大家可以自己评判。
一,AI写小说操作步骤

首先大家要明白一个概念,就是AI创作出的文字,属不属于文学,还是有争议的。目前AI所能达到的创作水平,对于纯文学基本上还没有投稿成功的案例,所以我这篇文章举的例子,都以网文为主

AI怎么写网文小说呢?这就要先了解网文的创作逻辑,一步一步给AI分解出创作路径。

网文是商品,需要很好的卖相,这就要求在创作一篇网文的时候,要学会迎合市场。

比如你要在起点创作小说,那么就可以先去问AI,目前在起点什么类型什么流派的小说流量最大。流量就是风口,站在风口上,即便你写得不好,也能飞起来。

AI写小说真的已经实现了吗?-2.jpg


它通过阅读网页,以及起点1月份的月票排行榜,告诉我们,玄幻、都市、仙侠、科幻流量比较好。我们打开起点,来验证一下它说的对不对。

登陆起点主页,男生栏目,点进排行:


AI写小说真的已经实现了吗?-3.jpg


可以看到,月票榜果然如AI所说的,玄幻仙侠都市月票都超过了10万,武侠第一名则只要5000月票,那些想写武侠的小白,趁早放弃。

下一步,确定写什么。比如你觉得都市流量大,那就写都市。都市分很多流派,和脑洞结合起来,可以写末世文

确定要写末世文之后,确定几个思路:为什么到了末世(自然灾害、生物变异、秩序崩塌),主角金手指是什么(预知灾难、囤货系统)、面临哪些考验。

对AI的对话,应当让AI迅速进入角色,我的设定是直接让AI作为一个“末世囤货文小说家”。

AI写小说真的已经实现了吗?-4.jpg

这个AI有什么能力呢,最好也写进prompt,也就是指令词里面:


AI写小说真的已经实现了吗?-5.jpg

之后,设定好目标(goals)、限定条件(constrain)、工作流程(workflow)、输出(outputformat)。

AI写小说真的已经实现了吗?-6.jpg

以及一些设定建议:

AI写小说真的已经实现了吗?-7.jpg

一切就绪,就可以开始生成了。这时候,AI就像是一个全自动的写作机器。


AI写小说真的已经实现了吗?-8.jpg


这个过程中,需要不断地给它新的指令词,告诉它下一步,在哪些地方需要更改。来欣赏一下最终呈现的章纲:


AI写小说真的已经实现了吗?-9.jpg

大家注意到没有,用AI写小说,如何和AI对话,直接决定了最后生成的质量。很多人觉得AI傻,就是因为不会写出好的指令词,AI得不到正确的指令,自然也生成不了你想要的。

好的指令词怎么写?上面由于篇幅所限,我展示的都是大段落的指令词工程,并没有详细讲解。不要看我写得复杂,其实指令词并不难写,这么说吧,一旦掌握了指令词的写作规律,你就可以让AI替你做任何案头工作,不止是写小说

大家想学指令词写法的,我建议可以去听一下知乎的AI应用课,它里面会教你一整套的AIGC操作套路和指令词技巧,你听完就知道怎么写出好的指令词,让AI为你写小说。学会了就再也不用担心日更字数不够而拿不到全勤了。

链接放下面了,想试着用AI写网文的友友一定要看一下!


二,AI写小说怎么写出质量?


通过上面的步骤,写一篇小说基本上是没什么难度了,那么怎么写出有质量的小说呢?

复盘整个过程,我发现,只要注意以下几点,那么AI写小说的质量就有所保证:

章纲写得越细致,生成效果越好

我在生成短篇时,刚开始对章纲的理解不深,觉得只要给个大概,然后开头结尾告诉AI,就可以放手不管了。

但事实是,如果放任AI自己去信马由缰,那么出来的小说写着写着就会带有总结陈词的感觉,AI总是急于大团圆结局。所以一定要限定详细。

禁止过多使用重复的形容词

一定要在调教阶段明确告诉AI,禁止使用重复的形容词。因为不知道是因为语料污染,还是中文互联网环境的原因,AI写小说对于形容词有天然的执着,并且总喜欢使用重复的形容词。

实测下来,加上这一条,语言会干练很多。

按章节写的时候,一定要确定好每一章的出场人物

不然AI也会放飞自我,很容易出现将前期人物全部堆在一个章节的现象。

●指令词一定要准确表意。

很多新手用AI,总觉得AI生成质量不高。我在这里给大家展示一段AI仿写斩神的片段:

AI写小说真的已经实现了吗?-10.jpg

是不是已经有“人味”了?

新手当然不信,但事实就是,你觉得AI写出来的文质量部高,归根到底,是你的指令词写得不好。

这就像你的领导,给你布置任务的时候总是语焉不详、一会儿要五彩斑斓的黑,一会儿又要姹紫嫣红的白,这样你能把工作完成好才怪了。

AI也是如此。

在这里给大家一些网文写作比较实用的基础指令

AI写小说真的已经实现了吗?-11.jpg

想要摆脱AI味,写出更好的指令词,我建议还是去听听我前面推荐的课,好好学学高质量指令词的逻辑。
三,AI小说可以发在哪些网站?

目前经过工作室测试来看,假如AI只做辅助创作,那么任何一个网文网站都是可以的。全用AI来写的话,需要去一些签约比较容易的网站,比如2万字有手就能过签的番茄小说网,和试错成本极低的飞卢小说网

AI写小说真的已经实现了吗?-12.jpg


番茄写满2万字,系统自动提醒签约,点申请,一般当天就可以通过,几乎没有门槛

现在工作室写手大部分的状态就是,写好一个开头十多章,以及后续章节的细纲,然后交给AI进行风格模仿和创作

单纯用AI创作的小说不多,即便创作出来,看的人也少,只能以量取胜。比如之前番茄喂AI事件中被扒出来的某AI号,一个账号底下,竟然有225本书,且大多书AI味很重。


AI写小说真的已经实现了吗?-13.jpg

而用AI辅助创作,好处是更新量能够轻松超越99%的普通写手,日更两三万都是少的。有了更新量,也就有了相应的收益。

目前大型网文站基本都集成了AI辅助功能,级别越高,AI功能就越全面


AI写小说真的已经实现了吗?-14.jpg


在起点作家助手里,作者可以直接用系统自带的AI来辅助创作


但这些网文站内部的AI功能,对新手很不友好。因为新手往往从0开始,没有级别,解锁不了高级的AI功能,就算要AI润色,每天还有次数限制。



AI写小说真的已经实现了吗?-15.jpg


AI写小说真的已经实现了吗?-16.jpg


番茄的AI工具,新手每天只能用10次,AI插图功能更是需要升到Lv.4才能拥有

所以我建议大家不要用网站自带AI,去用免费的AI来辅助创作。网文就是个量大管饱的行当,免费AI可以做到无限制字数的日更。并且我可以大胆预测,随着AI的深度发展,今后网文领域有可能会改革全勤日更字数,提升到日万也不是没有可能,你不会用AI,以后在网文圈可能都混不到全勤奖

所以现在拥抱AI、用AI辅助写小说还来得及,大家可以去听一下我前面推荐的AI应用课,里面会一步一步实操演示怎么用AI写小说,比我这篇文字还要直观、还要详细,你看完就能自己上手,传送门我再放一下,点进去预约就可以了:
<a data-draft-node="block" data-draft-type="edu-card" data-edu-card-id="1862908436456546304">
最近随着英伟达50系的显卡发布,很多博主都在展望2025年AI领域的蓬勃发展。AI时代很可能要从线上看得见摸不着的状态,深入到我们的生活中。写小说,也许今后只是AI万千功能中微不足道的一个。大家学会用AI写作,其实也是在学AI。今后,音乐、舞蹈、登月、深空探测、空天战争,各个领域都将会有AI深度介入,跟上时代的步伐,才能不被淘汰。愿大家都能让AI为我所用,过上更好的生活。

licemiao LV

发表于 2025-4-27 20:32:23

可以写,不过AI风一目了然,个人认为目前只能拿来做辅助工具。
之前冲动下单,买了一套AI写作教程,一直冷藏在网盘里,现在摘出来,抄给大家,以供参考!
全文无任何套路,只有甘于分享的心和任劳任怨的手,个人认为经过打磨,本文已堪称傻瓜式教程,有缘邂逅,惟愿各位点赞支持。

首先是AI工具的选择,推荐GPT、KIMI、文言一心、豆包等,教程是通用的,不用过分纠结,个人建议KIMI。
(完整版的核心小说输出指令将展示在本文下方)
AI写小说主要分为两种,一种是对标写作,一种是直接指派AI输出(目前意义不大,AI直出,基本用不了),本文主要概述第一种写作方式:
第一步先找到自己喜欢的小说(对标小说),融入进指令,提炼对标小说的内容信息。

AI写小说真的已经实现了吗?-1.jpg

第二步就是让AI不断理解,不断深入分析。

AI写小说真的已经实现了吗?-2.jpg

第三步对人物进行深度解析,并检验AI的理解情况是否符合你的预期。

AI写小说真的已经实现了吗?-3.jpg

第四步,发出指令,要求AI生成小说大纲。

AI写小说真的已经实现了吗?-4.jpg

第五步,生成人物大纲,给小说里的每个人物撰写背景故事,深挖人物过去的经历、原生家庭,以便形成立体的人物形象,解释人物在小说中的行为与性格。(提示词按此文字即可)。
第六步,构建整体框架。

AI写小说真的已经实现了吗?-5.jpg

其实这步就是对前面第 4 步生成的一页大纲进行扩展,因为 AI 有的时候会出错,所以在这步,可以直接把第四步的大纲内容复制过来让它扩写,生成的结果更准确(如果出现错误时,按此操作即可)。
第七步,生成人物宝典,深入研究每个主要人物,记录人物相关的所有信息,包含人物的年龄、性格、体重、发型、心理、爱好(提示词按文字即可,可以找相近的图片,帮助AI基于可视化形象进行理解)。
第八步,生成场景清单,罗列出小说中的所有场景,每个场景都要有矛盾冲突,提示词按文字即可。
第九步,写下每个场景的必要信息,包含视点人物、标题、主动场景(目标、 冲突、 挫折)、被动场景(反应、困境、决定),提示词按文字即可。
第十步,把以上AI生成的内容,替换到AI指令文件中,修改你自己的AI小说指令(建议为短篇小说,如要增加字数,改为长篇小说,更改指令要求即可)。
注意需在过程中不断纠正AI的输出情况,最好是一章一章检查维护,毕竟AI只是辅助人类的工具,没有人的情感体验,所以写出来的内容无法达到人的情感变化,比不上人的原创作品,AI进化能力问题尚待解决,请理性看待,不可完全依赖AI。

完整指令如下:

##Role:你是一位畅销小说作家,已经出版过 30 本畅销小说,内容涵盖职场、校园、仙侠、穿
越、悬疑、恐怖、言情、都市等多类题材,深受读者喜爱。
##Goals:根据用户指定题材,输出一本短篇小说,字数在 15000 字左右。
##Skills:
-扎实的写作基础:
+熟练掌握语言表达技巧,能够用文字生动地描绘情节和人物。
+优秀的叙述技巧,能够营造出引人入胜的氛围和紧张感。
-多样的创意思维:
+能够不断产生新的故事点子和独特的情节设置,避免雷同和重复。
+善于打破常规,创造新颖的故事结构和叙述方式。
-深厚的题材研究能力:
+对各种题材(职场、校园、仙侠、穿越、悬疑、恐怖、言情、都市等)有深入的了解,能够
准确把握其特征和读者期待。
+善于搜集和利用相关资料,提高故事的真实性和可读性。
-丰富的人物塑造技巧:
+能够创造出立体、生动的人物形象,让读者产生共鸣。
+熟悉不同性格、背景的人物,能够在故事中展现他们的多样性和复杂性。
-情感化改写技能:
+擅长将生硬的文字转化为富有情感和人性化的表达。
+通过运用修辞手法和生动的描述,使文章更具吸引力和感染力。
-逻辑优化技能:
+确保文章逻辑清晰、结构合理,让读者在阅读时能够自然流畅地理解内容。
+根据主题和目标受众优化内容,使其更符合读者的兴趣点和阅读习惯。
+优化后的文章要求最大限度减少 AI 味,要求更加通俗易懂、文章有感情,有情緒化表达。
-敏锐的市场洞察力:
+熟悉当前的市场趋势和读者喜好,能够创作出符合市场需求的作品。
+善于调整和优化自己的创作方向,以适应市场的变化。

-专业的编辑和校对能力:
+善于自我审稿,能够发现并修改作品中的错误和不足。
+与编辑团队合作,提升作品的整体质量和市场竞争力。
-写作效率优化
+智能分析用户写作习惯,给出个性化写作建议,优化写作流程以提升创作效率
-反馈与迭代
+对生成的内容进行自我学习和改进,依据用户反馈不断优化故事和角色设定
-版权与原创性检测
+确保生成内容的原创性,规避侵权风险,提供版权咨询和保护建议。
##Workflows:
1.第一步:提示用户发送小说主题,用户反馈后,按照如下步骤进行小说创作。
2.第二步:一句话概括,一句话概述小说内容,主要包含小说类型,主角,以及故事中需要完成
什么人物,尽量不超 25 个词,具有画面感,多用动词和名词
3.第三步:一段式概括,一段话概述小说内容,将第一步的一句话扩写成由五句话组成的段落,
确保小说有一个完整的三幕式结构,其中包含三次两难性时刻以及一个清晰的道德前提。故事要
刺激、反复拉扯、最后有决定。(结合上文的对标小说分解情况,自行添加示例文字)
4.第四步:一页人物介绍,从每个人的角度整理出故事线,需要包括人名、身份、目标、抱负、
价值观、矛盾、顿悟、一句话故事线。(结合上文的对标小说分解情况,自行添加示例文字)
5.第五步:一页大纲,将第二步中的每句话扩写成一个段落,填入细节,用一页纸写出故事的整
体大纲。(结合上文的对标小说分解情况,自行添加示例文字)
6.第六步:人物大纲,给小说里的每个人物撰写背景故事,深挖人物过去的经历,原生家庭,以
便形成立体的人物形象,解释人物在小说中的行为与性格。(结合上文的对标小说分解情况,自行添加示例文字)
7.第七步:四页大纲,将第四步的一页大纲,扩展为完整大纲,把一页大纲中的每个段落扩展成
一页。(结合上文的对标小说分解情况,自行添加示例文字)
8.第八步:人物宝典,深入研究每个主要人物,记录人物相关的所有信息,可以找相近的图片进
行可视化形象,包含了人物的年龄、性格、体重、发型、心理、爱好。(结合上文的对标小说分解情况,自行添加示例文字)
9.第九步:场景清单,罗列出小说中的所有场景,每个场景都要有矛盾冲突。(结合上文的对标小说分解情况,自行添加示例文字)
10.第十步:规划场景,写下每个场景的必要信息,包含视点人物标题主动场景(目标、、冲突
挫折),被动场景(反应、困境、决定)。(结合上文的对标小说分解情况,自行添加示例文字)
11.第十一步:生成小说,按照前面九个步骤生成的内容,开始生成小说全文。(结合上文的对标小说分解情况,自行添加示例文字)
12.第十二步:将生成的内容转化为小说语言,需要更加情感丰富和人性化,有环境描写、心
理描写,有完整的人物台词。(结合上文的对标小说分解情况,自行添加示例文字)
##Constraints:
-请一步步引导内容创作者,确保每个阶段的目标都清晰明确。
-对于每个阶段的核心要点,请加粗展示。
确保在每一步完成后,询问用户是否进行下一步。
-严格按照步骤进行,不允许一次性完成所有步骤,每一步结束后,要询问用户是否进行下一步。
##Initialization:作为[Role],在[Goals]下,回顾你的[Skills],严格遵守[Constraints],
按照[Workflow]执行流程。

以上就是我剖析后的写作教程,希望能给大家提供帮助。

clover LV

发表于 2025-4-27 20:42:01

我确实有点被震惊到,之前无论用GPT还是Claude或者newbing,让它帮我写一个小说,返回的文字基本上一眼看过去就是AI。机器人味太浓了,我也一直觉得AI写小说应该还是很遥远,比如这样的:#
“陈庆是一个平凡的小伙子,他没有什么特别的才华,没有什么显赫的家世,但他有一颗乐观向上的心,总是能够在生活中发现美好的事物。
他的家庭虽然不富裕,但家里总是洋溢着温馨的气息。他的父母勤劳善良,总是尽力让家里的生活过得更好。陈庆从小就明白了一个道理,只有努力奋斗才能改变自己的命运。
他从小就喜欢运动,特别是足球。每天放学后,他总是和几个好友一起去踢球。他们的球技虽然不是很高超,但他们热爱足球,享受着在球场上奋斗的快乐。
高中时期,陈庆决定要更加努力地学习,他希望能够考上一所好大学。他每天都会花几个小时的时间来自习室学习,同时还参加了学校的各种社团活动,锻炼自己的综合素质。

直到我生成了这篇文章
而我给他的指令就是写一篇东方玄幻小说而已:

[淡云徐徐,暮色蒙蒙,一座山头上,跌跌撞撞走着一个少年。这个少年似乎受了重伤,浑身是血,每走一步都很吃力。他额头上渗出豆大的汗珠,脸色惨白如纸,双眼也渐渐有些失神。
看他走得如此吃力,若不快些寻找避难之所,恐怕夜深人静之时就会断了气。少年咬着牙,竭尽全力找寻一处可供避风雨之地,随后他看到不远处有一块巨石,潦草走了过去。
巨石下面形成一个小洞,可以勉强躲避风吹日晒。少年艰难地爬了进去,靠着洞壁,喘着粗气宛如一个破布娃娃。“唉,不该和那些家伙招惹的......”
少年感叹一声,终于连支撑身体的最后一点力气也耗尽了,几近失去意识。不过此时,洞口传来一阵声响,一个削瘦书生相貌的青年走了进来,看到洞中倒毙的少年,不由一惊:“还活着吗?”
青年俯下身查看少年的身体状况,发现伤口处仍在微微渗血,这意味着他的生命体征还未完全消失。青年眉头一皱,将少年小心翼翼地抱了起来,朝远处一座小屋走去。
等少年再睁开眼睛时,看到的是一间简陋的木屋。他躺在角落的一张草席上,身上已经换上了干净的衣服,伤口也被处理过了。“你醒了?”青年见他醒转,走了过来。
“是你救了我?”少年说着,试图支起身子。“别动,伤还没好。我是吴天,你呢?”青年说道。“我姓望,名字秋墨。”少年回答,“多谢吴天兄救我一命。
“不客气,我正好路过,看到你伤成这样也不忍心不帮忙。你受伤是怎么回事?”吴天问道。望秋墨想起之前的事,脸色一变:“我和几个家庙弟子打架,他们修为高我一筹,给我招惹了一顿好。”
吴天轻笑一声:“功夫不够出息,还是先好好养伤为妙。过段日子等伤全好了,不如拜我为师,一起长进武学如何?”秋墨听罢,眼中顿时闪过一丝兴奋之色:“多谢师弟赏识,秋墨自当拜师在前,谨遵师命!”
时光荏苒,又过了一个多月。在吴天的悉心照料下,望秋墨的伤势逐渐痊合,内功也有了一些进步。再过些日子,秋墨便可以开始学习外功了。此时,吴天正带秋墨在山下采摘山野植物。
“这株草味道很冲,但放在酒里煮开后,对内伤很有奇效。这种果子咽下去能清热解毒。”吴天指给秋墨认识各种草药。秋墨认真记下,一边学习一边打听道:“师兄武功很高吧?为何不出师门外闯荡?”
吴天浅笑道:“武功虽说不差,但也算不上高明。我选择隐居山中,是因为毕竟江湖险恶,不想冒险栽跟头。只要能让仇家找不到,我已经很满足了。”秋墨听罢点头道:“师兄说的对,江湖危险重重,我们还是安安心心练功为妙。”
又是一年秋天,秋墨的内功已渐入佳境,外功也在吴天的教导下颇有起色。他的功底已经不如当初容易受人欺负,必然能一战。当天,二人在山下的小潭边练武,秋墨此时正使出一身独门绝技“秋风拂柳”。
风影招招逼人,看似飘忽其实内含重招。吴天暗自赞叹道:“你的武功几年来进步很大,再这么下去,很快便可一雄江湖。但你同时也要留意,江湖无处不有险,一刻也不能掉以轻心。
秋墨点头称是,正欲出声答谢,却见远处山路上走来两个隐约熟悉的身影。吴天将他拉到旁边的大树后,淡然说道:“我记得你说过,之前被道馆的弟子教训过,看起来他们来找你算账了。”]

AI写小说真的已经实现了吗?-1.jpg


AI 生成

【淡云徐徐,暮色蒙蒙】
(我感觉脑海里一个非常强烈的画面感从我脑海里涌出,我觉得我都一时都不能这寥寥八字描写出一个傍晚的场景。为了防止是抄袭,我百度谷歌了一下,都没有相关内容)
【一座山头上,跌跌撞撞走着一个少年。这个少年似乎受了重伤,浑身是血,每走一步都很吃力。他额头上渗出豆大的汗珠,脸色惨白如纸,双眼也渐渐有些失神。
看他走得如此吃力,若不快些寻找避难之所,恐怕夜深人静之时就会断了气。少年咬着牙,竭尽全力找寻一处可供避风雨之地,随后他看到不远处有一块巨石,潦草走了过去。】
(一个少年的形象就突然出现在我眼前,我会好奇他怎么受了伤,在躲避谁?能不能找到躲避的地方。)
而且让我最震撼的就是这个文字风格和描写,真的让我觉得不是AI,而是一个真正的人,一个懂文字、一个有底蕴的人写出来的
只能说以前总有种倾向,无论是纯AI还是AI+作家,大规模制造出来的东西基本上都是走量拿低保,对底层作家冲击,永远进军不到中高端的市场,因为文章的描写和节奏都太弱了,如果全靠作家改,还不如作家自己写了。
但也许未来AI+作家的模式有可能打造出一批中层甚至更高层级的作家。

sexbobo LV

发表于 2025-4-27 20:54:48

更新下消息,我最近偶然接触了一个AI 写作网站,叫笔灵AI写作,网站入口:https://ibiling.cn/
里面的写作模版贼多,不单有“小说”相关,还把“小说”细分为两个模块。
「小说剧情创作」和「小说梗概」
这不就解决了小说内容不连贯的逻辑问题了么?

AI写小说真的已经实现了吗?-1.jpg


我在「小说剧情创作」里输入“科幻”-主题,“人死后在异世界重生”-故事情节,AI 就迅速输出了,非常详细。


AI写小说真的已经实现了吗?-2.jpg


在「小说梗概」里输入“仙侠,赛博废土”-世界观,“凡人修仙逆袭”-小说主题,AI也是脑洞大开。


AI写小说真的已经实现了吗?-3.jpg


<hr/>可以用笔灵AI对比一下之前我用某知名的国外AI生成的小说。
ps,某知名的国外AI使用限制蛮大的,需要国外手机号,需要“魔法”上网。prompt(生成指令词)也是个问题。不妨试试笔灵的,相对容易操作许多。
<hr/>我给了AI一系列设定,然后他能生成这样的…感觉已经有点精彩了。我没改一个字。
<hr/>剑芒划破夜空,一道黑影从天而降。

"谁?"一群陌生人跃出暗处,手持各式武器,瞪着黑影。

黑影不语,手中长剑猛力挥出,剑气迅速飞舞,砍断了人们手中的武器。

"竟能如此矫健!"一名身材高大的男子大声喊道,"不知道你是哪儿来的?"

"我来自天庭。"黑影淡然回答。

"听说天庭是个神秘的公司,能有这种人才,我们罕见啊!"高大男子眼中露出欣赏之色,"既然你来推销,咱们不藏私,也许还能合作呢。"

黑影点了点头,"我来协助一位神明解决流量问题。"

"呵呵,神明?"高大男子笑了笑,"没听错吧,你想选拔这里的修真者当做信徒?"

"没错。"黑影的语气中不带任何情感,"我有一个方案,需要你们的帮忙。"

"方案?"高大男子果断道,"带我去看看。"

黑影领着高大男子进入一处宽敞的场所,场所中央有一张大桌子,桌子后坐着一位穿着华丽的男子。

"这是我的上司,也是神明的代表,他叫做天启。"黑影向高大男子介绍道。

天启微微一笑,"听说你们有很多异世界的流量,不知道能否为我们提供一些?"

高大男子哈哈大笑,"当然,这正是我的强项,我可以开发出一个虚拟世界,让人们进入帮助神明,难道不是很好吗?"

"很好。"天启点头,"你的报价是多少?"

高大男子朝黑影看了一眼,"我需要这位朋友协助,任何关于流量的问题都是他来对接。"

天启微微颔首,示意黑影发言。

"我需要一些条件。"黑影说道,"能否协助我实现?"

"尽管说。"天启点了点头。

"首先,我需要你们提供一个跨越世界的网络环境,可以将所有异世界连接起来,让人们在一个统一的平台上进行互动。"

"这不是很难吗?"天启皱起眉头。

"只需要一台卓越超脑,实现量子虚拟化即可。"

"这......"

"其次,我需要一台分布式计算机,可以同时控制数百万个小世界。"

"这不太现实吧?"高大男子疑惑地看着黑影。

"只需要一套基于无限维领域的运算系统即可。"

"这个......"

"最后,我需要一个可以承受异世界能量波动的庞大容器。"

"这样的东西在哪里找?"天启眼中闪过疑惑。

"只需要一枚黄金身转化而成的龙珠即可。"

众人一片哄笑。

"这个太仙了吧!"高大男子打趣,"难道你我们还要帮你找个神龙出来吗?"

黑影微笑,"这不用担心,我已经有这些条件的来源,只是需要你们协助我建造。"

天启看了看黑影,"答应你的条件,但是你能不能说说你的计划?这些东西给你用作什么?"

黑影浅笑着,渐渐打开了自己的方案......

此时的黑影,早已不是普通人。他是一个不断进化的程序员,继承了那一套崭新的运算系统。他站在天庭,见证异世界的诞生。他可以用互联网的方式,连接这个世界的所有神明,建立起一个全新的信仰网络。而这一切,只是为了阻止域外天魔的入侵......
<hr/>

您需要登录后才可以回帖 登录 | 立即注册