用deepseek写小说,有人说写的好,有人说根本不行,差别是什么?

就是技能问题,思维问题?
收藏者
0
被浏览
342

5 个回答

tinona LV

发表于 2025-4-27 17:33:53

一种是会写网文的。
会告诉你目前靠DS写长篇网文是不行的。
因为从AI流行开始,我们就已经开始试验,开始学习如何使用这个工具。
网文工作者的敏感度是非常高的,有担心,有兴奋。
作为切实的资深使用者,很多有成绩的大佬都给出了过程,原因,结论。
有理有据的告诉你。
DS是非常好用的工具,要去积极拥抱。
可写长篇,不行。

第二种是不会写网文的。
渴望麻袋捡钱已经到了无视真实的地步。
这些人连签约都做不到,更不明白如何才能写出一本让读者看下去的书。
作者自己都不会,那么怎么输入关键词?怎么调教?怎么引导输出?
现在的DS还没有到那么‘聪明’的地步,尤其是它的主人很傻的情况下。
但情绪主导一切,只能继续鼓吹。

第三种,卖课的。
卖课的毒瘤现在再次狂欢,不过卖的是教你如何用AI写网文。
他们知道自己广告中的成绩经不起推敲,所以主打使用DS教程。
创造出几个名字,概念,理论,一如之前。
估计这个问题下边肯定会有。

huanhuanlala LV

发表于 2025-4-27 17:44:42

根据我自己试用三方api版本ds(以及几种主流ai)试写小x文的结果,以及我和从事网络编程方面的朋友交流的结果,截至2025年3月,ds及主流ai写小说的能力大体如下:
1.如果仅限于写(完全不在乎质量),哪怕你只用最生草的“给我生成一篇小说”作为prompt,所有ai也是能写的,无非是大部分ai水平很像小学生作文(基于chat3.5那些免费版本)。而原生质量最好的大概是grok3(据说长文控制也最佳)、ds-v3(r1版本只会无限叠修辞,几乎没法用)、claude。
2.如果奔着没有明显大问题,具备基本的可读性,文字流畅,那么以我最熟悉的v3为例,12000字的小说要分段生成,至少4000-5000的细纲,然后还要对生成结果进行二次修正,同时为保证质量(避免ai因为对话太多而开始忘前面的),最好使用可以上传本地设定文档资料的三方api客户端。像我这种写作熟手,总体时间大概能比纯生搓快40%左右,但必须忍受生成的某些对话很幼稚、ai小幅自我发挥造成的跑偏、描写的详略取舍和你想的完全不一样、大量重复修辞和句子……如果你真打算商用,就必须手动再修,那么总体消耗时间和手搓就已经很难说谁长了……所以说实话,除了小x文这种就是奔着那啥去其他描写都是水的“类型文学”,现有ai在商用角度是不可能“写小说”的。
3.从根本上讲,基于llm所谓ai本质上是图灵机、概率猜字器,很多人所谓“发展以后就厉害了”,我大体不以为然,即使谷歌泰坦等号称能够解决长文记忆的方案能够落地,我认为重头也只能在语料识别领域,长文小说的书写进步可能极其微小,因为这东西打原理上,就只能生成最平庸、“最大可能”的,所以标准越明确、体例越明确的领域,它的能力就越强:比如应用文(报告、论文、说明文、短篇文案)、比如编程。而“好小说”最擅长的部分——时代性、情绪调动、悬念设置、长铺垫后的大反转、鲜活而个性化的人物及对话、以及某些作者自己都说不清的比如语感、情节潜意识,全都踩在ai的短板上。所以我并不认为语言大模型能够在长文小说有什么突破性发展,更不用指望它能在书写主题、形式上能够自己实现先锋化、创新化。
4.目前ai对于小说作者的最实际作用,只能是润色(对于某些文笔基础确实太差的作者)、脑洞风暴(防卡文)、纠错。直接用或微调即用,可能有很大的侵权风险和被编辑因ai味儿浓拒稿……
多说一句,当前这种在xx意志下大张旗鼓炒ai推ai(基于纯语言的通用型模型)的行为,本质上和xg、x伏并无不同,把一个只在非常窄领域有实用性、商业落地范式根本没确立、未来发展很可能进死胡同的东西当做核心新质生产力,说难听话,属于没活硬整……我很怕最后还是觉得一地鸡毛,这不能再深说了,点到为止吧。
最后,无论如何,谨防卖课!
以上。

justcool LV

发表于 2025-4-27 17:58:56

来来来,说ds写小说写的好的。
书名,成绩,稿费。
用ds跑文的过程。
不想发评论区可以私信给我,来让我见识一下你的ds有多强。
以下是我自己用ds写的文,看完之后,我只感觉我的主角脑子好像有点问题。
而且我自认为对火影同人算是略懂一二的作者了,这还是在我写了详细设定之后,让ds去跑的结果。
原本的设定是,主角的主观能动性很强,招募角都这件事,完全是在主角的意料之中,只是晓组织并不知道主角预判了他们的预判,但是ds跑出来的东西,完全没体现出这一点,不仅如此,按照佩恩和带土哥的关系,他是绝不会把带土推到前台的,除非是带土自己的安排。
并且佩恩这个人,他真的不需要什么信任,他对组织成员的要求一向很随意,你大蛇丸想刺探晓?那就直接加入晓吧,你在里面更容易刺探我们的情报。
见到鼬,你是木叶的间谍,还要求我们不许对木叶出手?
好,我答应你。
就是佩恩这个人,他对自己的实力,一直抱有自信,而且是很强的自信,在他的认知里,自己真的是神,是唯一可以比肩六道仙人的存在。
但是ds写出来的人设就会凸显出一股别扭感。
ds好像创造了这个人,但这个人缺少最重要的东西,那就是呼吸。
他就像是一个傀儡站在那里,随着你查克拉的拉扯用力表演,但他不是人。


用deepseek写小说,有人说写的好,有人说根本不行,差别是什么?-1.jpg


用deepseek写小说,有人说写的好,有人说根本不行,差别是什么?-2.jpg


用deepseek写小说,有人说写的好,有人说根本不行,差别是什么?-3.jpg

yaner LV

发表于 2025-4-27 18:11:00

说DS不行的,大多都是真写过小说的业绩作者。
起点的签约上架率只有0.71%,能有业绩,就代表已经淘汰了90%以上的人。
有人说DS写得好,写得比80%的人好;我说拿DS写小说,签约都难。
这两句话,一点矛盾都没有。
<hr/>现在的DS在写小说方面,处于一个高不成低不就的状态。
它最强的点就是写大纲和做设定。
可做设定,要围绕你小说来设计,直接让它设,大概率设出一堆无用废案。
可你说让它写大纲吧,它的大纲都是行活,属于外行看非常专业,但真动手去写的时候会发现,没有让人眼前一亮的点。
这种平庸的大纲,你想写出成绩,必须要有深厚的基本功。
那你都有深厚的基本功了,还用得着它给你做大纲吗?
就好比你想健身,让它给你排计划,它给你排出来的永远都是各种各样的埼玉锻炼法。
你都有那个毅力了,你干啥不能健身?
<hr/>其次,大家说DS文笔好。
于是自然都会想到,让它帮忙润色小说。
你去润吧,一润一个不吱声。
这东西是个人工智能,没有情绪。它无法分辨剧情推进当中的情绪共鸣。
你让它润色,它就忠实地每一句话都润色,每一句话都加修辞,每一个词都换成同义的生僻词,每段话都用同样厚重语言去表述。
它会在毫不关键的地方大写特写,重要的地方一笔带过,整个就没重点。
你想写轻松搞笑,它给你改成史诗慢动作;你想写沉重悲伤,它在那给你炫技;你想写慷慨激昂,它在那盯着一只茶杯描写半天。
就好比你想写“一个肥婆掉进水沟”,它会给你改成:
暮色将青石板巷染成生宣底色时,那座年久失修的铸铁排水沟正吞吐着蔷薇色的晚霞。穿绛紫绸衫的妇人提着油纸包缓步而过,丰腴身躯在水面投下珠圆玉润的倒影——恰似鲁本斯笔下的宴会女神误入水墨江南。当第二块松动砖石突然塌陷的瞬间,时间仿佛被拉成琥珀。藕节似的手臂在空中划出惊慌的弧线,油纸包里的桂花糕散作流星雨,绸衫下摆绽开的涟漪惊醒了沉睡的水蜘蛛。三十七码绣花鞋卡在青苔斑驳的沟沿,玉镯与铸铁管壁相撞的清响,惊飞了檐角梳理羽毛的灰斑鸠。三米外杂货铺的竹帘后,偷溜出来的胖橘猫正歪头打量这场意外,琉璃似的眼瞳里映着半块漂浮的云片糕。
文笔这东西,不是只要加够了描写,就等于好,这是初中生才有的理解。
你文笔是用来执行作者的意图,表达内容和情感的,不是单纯搁这炫技。
你让它润色,得花大量时间自己改,而且改完全文风格还不一样,看起来特别别扭,最后发现还不如自己写。
<hr/>和润色一样,你给个细纲,让它帮忙细化,也是同样的问题。
它会不断扭曲你的意图,还嘴硬,你怎么提示都没用。
你让它续写,它忘剧情。前面500字写的,转头就忘。
而且它很喜欢搞科幻,不管什么题材,你跟它拉扯几次,最后永远都变成科幻。
用了很多次,最后发现,浪费掉的时间比节约的时间还多。
能干啥?
想来想去,那它的唯一的使用场景,大概就是拿来水文,骗网站福利吧……
说真的,有这个功夫,干点啥不好。

gcz LV

发表于 2025-4-27 18:24:51

首先建议不管说Deepseek好,还是不好的,都把跑文过程放出来,好是好到什么程度,不好又有哪方面不好,差到什么程度,不要用简简单单的一句概括的话,把Deepseek捧的那么高,或者又一棒子打死。
其次,Deepseek答案如何,跟用的人会不会提问有很大关系,这个我试验过多次,那怎么会提问呢?这个超级简单!文中会花大量的篇幅进行演示~
指望你随便问两句,就希望Deepseek给你一个完美的答复是不可能的,我之前在网上学一个博主的方法和指令,用Deepseek写小说,发现它可会偷懒了:
先让它给我写了一个女频小说大纲,这会还正常:

用deepseek写小说,有人说写的好,有人说根本不行,差别是什么?-1.jpg

然后让它给我写了章纲:

用deepseek写小说,有人说写的好,有人说根本不行,差别是什么?-2.jpg

这也还正常,但我之前用的时候,章纲这块循环重复!!!没法往下进行。

用deepseek写小说,有人说写的好,有人说根本不行,差别是什么?-3.jpg

这次章纲还好,但让Deepseek按照章纲写接下来的内容:
“以这个章纲从第一章开始写正文,要求每章不低于两千字,故事情节紧凑,符合番茄小说网的要求吸引读者眼球。”
——结果一开始字数还挺多,后面就越写越少了,最后就一句话。

用deepseek写小说,有人说写的好,有人说根本不行,差别是什么?-4.jpg

之后我好长时间都没用Deepseek,直到昨天看到了一个叫“檀东东”的博主发的视频,一下就开窍了,多数用不好Deepseek的是因为不会提问,那怎么会提问呢?这个不需要学,核心在于“让小模型推动大模型”,也就是用“巧劲儿”,让Deepseek自己告诉你它想怎么被提问,例如,我想让它帮我写小说,我就问:
“我想让你系统帮我写一个小说,我应该怎么向你提问?”
这是它给的详细版的回答:

用deepseek写小说,有人说写的好,有人说根本不行,差别是什么?-5.jpg


用deepseek写小说,有人说写的好,有人说根本不行,差别是什么?-6.jpg

它在最后给了一个例子,算是一个模板,我照着模板改了一下:

用deepseek写小说,有人说写的好,有人说根本不行,差别是什么?-7.jpg


用deepseek写小说,有人说写的好,有人说根本不行,差别是什么?-8.jpg

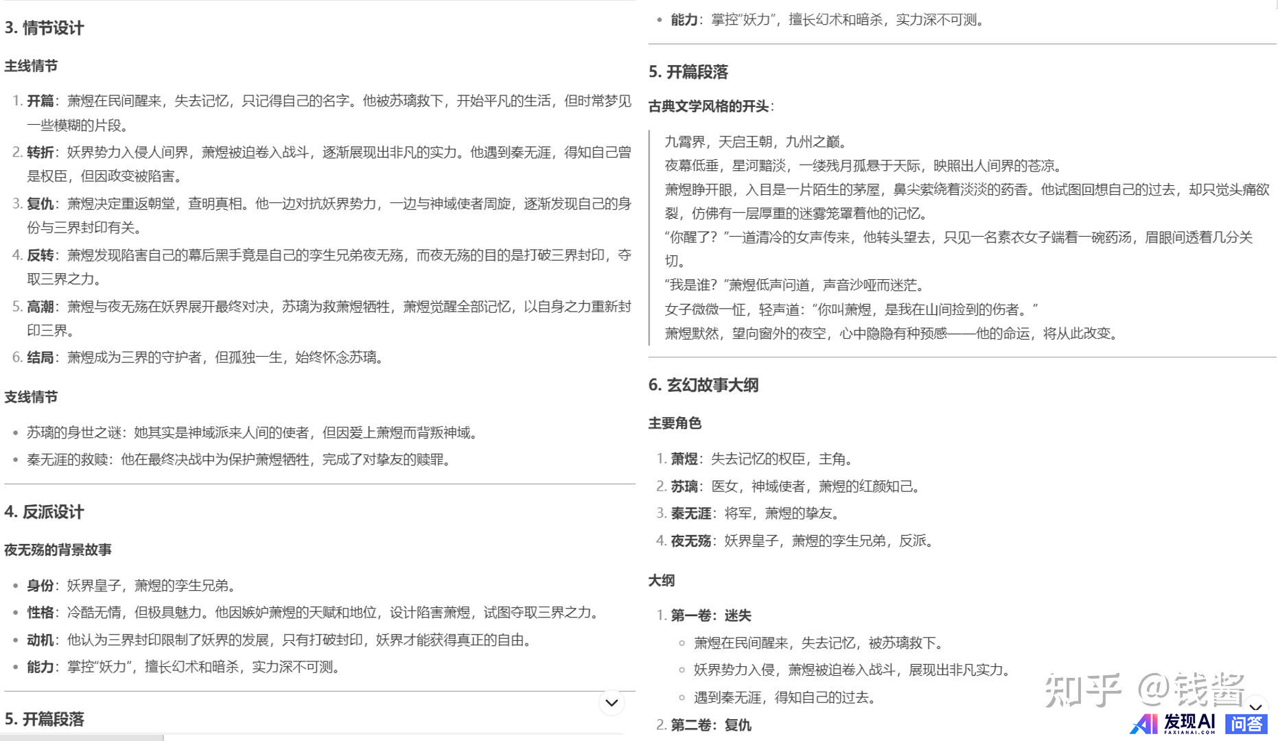
说实话,用Deepseek构建世界观还挺方便的,这个时候我没有继续让它写大纲,而是问它:
“我想让你以以此为基础,构建大纲,我应该怎样向你提问”
因为我懂的太少,也不知道自己具体想要什么,而这么问Deepseek就能更具体的知道我应该问它什么,顺便也在问的过程中知道我自己具体想要什么。

用deepseek写小说,有人说写的好,有人说根本不行,差别是什么?-9.jpg

它不仅给了我具体的问题,还给了我例子,根据这些问题和例子,很快知道我想要怎样的大纲,总有种感觉,就是我是一个蹒跚学步的小孩,被Deepseek这个机器人扶着走路哈哈哈

用deepseek写小说,有人说写的好,有人说根本不行,差别是什么?-10.jpg


用deepseek写小说,有人说写的好,有人说根本不行,差别是什么?-11.jpg

这时候大纲就出来了,依旧是先用小模型推动大模型:
“我想继续在刚才的大纲上写出章纲,我应该怎样向你提问”。
看着Deepseek告诉我的这些“应该如何向它提问”,我觉得这些迅速教会了我怎么去构建一个小说:世界观怎么展开,角色怎样发展,伏笔啥时候加,悬念怎么留,有时候比看书理解的还快。

用deepseek写小说,有人说写的好,有人说根本不行,差别是什么?-12.jpg

又在Deepseek给的例子中挑了自己想用的:
“你能帮我设计每一章的结尾悬念或反转吗?
你能帮我设计一些重要的伏笔,并在后续章节中逐步揭示吗?”

用deepseek写小说,有人说写的好,有人说根本不行,差别是什么?-13.jpg

依旧是先向Deepseek请教怎么向它提问:
“我想让你帮我把章纲变成具体的小说,我应该怎么向你提问”

用deepseek写小说,有人说写的好,有人说根本不行,差别是什么?-14.jpg

从Deepseek给的示例中我又挑出自己想要的问题:
“你能帮我详细写出第一卷第一章的内容吗?包括萧煜醒来、苏璃救它、以及村庄的日常生活。”

用deepseek写小说,有人说写的好,有人说根本不行,差别是什么?-15.jpg

虽然细化了, 但我觉得篇幅还不够,所以我就问:
“我想让每章字数超过1w字,我应该怎样向你提问”
看到这些一下子就知道这1w字咋来了!

用deepseek写小说,有人说写的好,有人说根本不行,差别是什么?-16.jpg

然后就开始写正文了,但我发现,Deepseek回答的篇幅很有限:

用deepseek写小说,有人说写的好,有人说根本不行,差别是什么?-17.jpg

我试了很多次,得出结论——不能奢求它一下子就给咱一个1w字的答案!
那怎么办?挨个把局部进行细化!!怎么细化?依旧是小模型推动大模型:
“我想'入侵的起因‘更详细些,我应该怎样提问?”

用deepseek写小说,有人说写的好,有人说根本不行,差别是什么?-18.jpg

接着让它把这些变成具体的小说:

用deepseek写小说,有人说写的好,有人说根本不行,差别是什么?-19.jpg


用deepseek写小说,有人说写的好,有人说根本不行,差别是什么?-20.jpg

然后就会发现,“入侵起因”从原本的233字,到现在2041字!!!并且有逻辑、有动机、有悬念、有伏笔!!
以此类推,把每一个小小的部分,用“小模型推动大模型”的方法进行详细拓展,最后汇总成庞大的小说初稿。
我只进行到这一步,当然成品的逻辑还有待考验,感兴趣的朋友可以先用这个“小模型推动大模型”的方法,写一个完整的小说,看看逻辑通不通,这个我有空也会验证,如果逻辑连贯,在Deepseek写的初稿的基础上,按照自己的想法和工具书修改,对新手来说效率可能会上升一个台阶。

您需要登录后才可以回帖 登录 | 立即注册