大家有没有一些不错的AI软件?

大家有没有一些不错的AI软件?
收藏者
0
被浏览
472

5 个回答

哈皮豆豆 LV

发表于 2025-4-15 15:12:46

从豆包、KIMI 到 Deepseek,不得不说AI软件已经参与到我们生活、工作的方方面面,这么多款AI软件,哪款用着更趁手呢?今天就从【 AI智能助手、AI写作、AI生图、AI视频、AI设计、AI陪伴、AI修图、AI综合类套件、AI教育、AI翻译】10个方向出发,简要测试下目前市面AI软件的情况。
来吧~展示!
一、AI智能助手:全能大脑,解放生产力

1、DeepSeek   ⭐️⭐️⭐️



大家有没有一些不错的AI软件?-1.jpg


DeepSeek

  特色:目前支持免费商用开源,不仅降低中小企业的AI应用门槛,而且利于内容创作者进行高效创作,极其降低了成本。
【 风格化重写 】
DeepSeek允许用户指定特定的风格来重写内容,这为创作提供了更多可能性。例如,用户可以让DeepSeek用鲁迅的风格呈现一段文字,或者模仿乔布斯的演讲风格来重写产品介绍文案,使其更具感染力和吸引力。
【 自定义知识库 】
DeepSeek支持用户上传文件建立自定义知识库。用户可以将与工作或学习相关的文档、资料上传,DeepSeek会基于这些知识提供更个性化、针对性更强的回答和建议。例如,企业用户可以上传内部规章制度和业务资料,学生可以上传学习笔记和专业文献。
【 多模态交互 】
DeepSeek的部分模型(如Janus Pro)支持图像和文本的多模态交互。用户不仅可以输入文本,还能上传图片进行提问或创作。例如,用户可以上传一张风景照片,让DeepSeek根据照片写一段游记,或者询问图片中建筑的风格。
【 强大的模型训练与调优功能 】
DeepSeek提供强大的模型训练功能,支持多种深度学习框架(如TensorFlow、PyTorch),用户可以通过简单配置快速启动模型训练,并利用自动调参功能优化模型性能。
【 丰富的预训练模型库 】
DeepSeek内置丰富的预训练模型,涵盖自然语言处理(NLP)和计算机视觉(CV)等多个领域。用户可以直接调用这些模型进行推理或微调,节省大量时间和计算资源。
【  一键式模型部署与管理 】
DeepSeek支持一键式模型部署,用户可以将训练好的模型快速部署到云端或本地服务器,并通过API接口调用。此外,DeepSeek还提供模型版本管理功能,方便用户跟踪和管理不同版本的模型。
【 数据处理与增强 】
DeepSeek提供强大的数据处理工具,支持数据清洗、标注和增强等功能。用户可以通过这些工具快速准备高质量的训练数据,从而提升模型性能。
【 可视化与监控 】
DeepSeek提供丰富的可视化工具,帮助用户监控模型训练过程、分析模型性能。用户可以通过图表和报告直观了解模型的训练进度和效果。
【  多任务学习与迁移学习 】
DeepSeek支持多任务学习,用户可以在一个模型中同时处理多个相关任务,提升模型的泛化能力。此外,DeepSeek还支持迁移学习,用户可以利用预训练模型快速适应新的任务。
【 语音识别与合成 】
DeepSeek的语音识别功能可用于构建语音助手或语音转文字应用,例如在会议记录中自动将语音转换为文字,提高工作效率。
【 个性化推荐系统 】
DeepSeek的机器学习能力可用于构建个性化推荐系统,例如在电商平台中根据用户的历史行为推荐相关商品。
deepseek  短板:服务器相对不是那么稳定,时不时出现“服务器繁忙,请稍后再试”情况;涉及专业领域及专业问题仍需人工复核。
【 多语言能力不足 】
DeepSeek目前主要专注于中文和英文,对其他语言的支持不够完善。例如,当输入非中文和非英文的问题时,模型可能会自动将其翻译成英文或中文进行回答,这一过程会显著减慢响应速度。此外,在多语言混合输入的测试中,模型的表现也不够理想。
【 通用能力受限 】
尽管DeepSeek在数学、编程和推理任务上表现出色,但在一些通用任务上,如函数调用、复杂角色扮演和JSON输出等任务上,表现不如其早期版本DeepSeek-V3。此外,在软件工程任务中,DeepSeek R1的提升有限,主要原因是数据稀缺、长反馈延迟以及工具链依赖。
【  提示工程敏感性 】
DeepSeek R1对提示词非常敏感,少样本提示反而会降低其性能。模型更适合零样本设置,因为它通过强化学习自主学会解题逻辑,不依赖临时示例。在零样本和少样本提示的对比测试中,零样本设置下DeepSeek R1的表现更为出色。
【 输出可读性问题 】
在一些复杂任务中,DeepSeek R1的输出可读性仍有待提高。例如,在AIME数学竞赛测试中,尽管模型的通过率大幅提升,但输出的可读性和语言混杂问题仍然存在。
【 用户体验和操作复杂性 】
许多用户在社交媒体上表达了对DeepSeek使用便利性的不满。用户期待更高效、便捷的使用体验,而非复杂的操作和长时间的学习。
【 推理能力的短板 】
尽管DeepSeek在某些任务上表现出色,但其推理能力仍存在不足。例如,在某些复杂问题的处理上,模型可能需要更长的时间来思考和回答。

2、Kimi(月之暗面)⭐️⭐️⭐️⭐️



大家有没有一些不错的AI软件?-2.jpg


KIMI

  特色:以超长文本处理能力著称,支持无损上下文理解(约20万字),擅长学术论文翻译、法律分析、API文档解析等复杂场景,实时搜索功能可抓取前沿学术资料,是科研与专业领域的“外挂大脑”。
【 强大的长文本处理能力 】
Kimi支持一次性处理高达200万字的文本信息,这在全球范围内都是非常领先的。这一特性使得Kimi在处理长篇文献、报告、合同等方面表现出色,能够快速获取要点并进行智能问答。
【 多语言支持与语境优化 】
Kimi支持多种语言的精准翻译与语义分析,尤其在中文处理上具有显著优势。它能够根据用户的语言习惯和语境进行优化,为语言学习者和跨文化交流者提供了理想的解决方案。
【 智能搜索与高效阅读 】
Kimi能够实时联网搜索,迅速整合并提供详尽的回答,同时给出信息来源,保证对话的丰富性和准确性。此外,它还能快速摘要长文本,帮助用户精准理解文献、报告、合同等,提高工作效率。
【 专业文件解读与资料整理 】
Kimi擅长处理金融分析、法律咨询、市场调研等领域的文件,提供专业水准的支持。它还能智能识别和整理复杂冗长的资料,自动提取关键点,简化资料整理工作。
【 辅助创作与编程助手 】
Kimi可以根据用户提供的内容创作文案、文章、周报等,提供丰富的灵感和内容创作支持。对于编程人员来说,Kimi是一个不可或缺的助手,能够辅助编程,包括阅读API文档、生成代码、快速Debug等。
【 深入推理功能 】
Kimi的数学模型(如k0-math)在多项基准能力测试中表现出色,甚至在某些方面超越了全球领先的OpenAI模型。通过模拟人脑的思考和反思过程,Kimi显著提升了解决复杂问题的能力。
【 多端支持与用户体验 】
Kimi支持APP、WEB端、小程序,会话记录云端同步,随时随地使用。此外,Kimi的操作界面简洁,操作简单,用户体验良好。
【 免费且网络无限制 】
Kimi Chat目前对用户免费开放,这对于普通用户来说是一个很大的吸引力。并且Kimi的服务在境内,使用稳定。
【 个性化定制 】
Kimi能够根据用户的喜好进行个性化定制,提供量身定制的服务。无论是在安排日程、获取新闻,还是控制智能家居设备方面,都能感受到无缝的使用体验。

Kimi.ai - 会推理解析,能深度思考的AI助手
  短板
【响应时间较长】在高峰时段,Kimi的响应时间可能会超过10秒,特别是在处理多个文档时,响应时间会进一步增加。
【处理复杂问题时效率低】对于一些复杂的逻辑问题或需要大量计算的问题,Kimi可能需要更长的时间来处理。
【不支持多次查看结果】Kimi不支持对生成结果的多次查看或比较,这在某些需要深入分析的场景下不够灵活。
【图片识别能力不足】Kimi在处理图片内容时,尤其是复杂图片的识别和解析能力较弱。
【内容省略问题】在写代码或处理长文本时,Kimi可能会省略部分内容,即使用户明确要求完整输出。

3、文心一言(百度)⭐️⭐️⭐️



大家有没有一些不错的AI软件?-3.jpg


文心一言

  特色:基于千亿级ERNIE大模型,融合知识图谱与多模态生成能力,覆盖写作、设计、翻译等88种指令场景,尤其擅长中文语境下的创意生成与逻辑推理。  
【 强大的自然语言处理能力 】
文心一言通过深度学习和大规模语料库训练,能够精准理解用户的输入并生成符合上下文的自然语言回复。它在中文语言处理方面表现出色,能够准确理解中文语境和语义,为用户提供更加精准的服务。
【 知识增强与检索能力 】
文心一言基于百度在人工智能领域的深厚积累,采用了飞桨深度学习平台和文心知识增强大模型,持续从海量数据和大规模知识中融合学习。这赋予了它知识增强、检索增强和对话增强的技术特色,使其能够高效便捷地帮助人们获取信息、知识和灵感。
【 多样化的使用方式 】
文心一言提供了多种使用方式,包括网页版、APP版以及API接入方式,满足不同用户的需求。无论是通过网页版直接访问进行对话,还是通过APP版享受更多社区和发现功能,亦或是通过API接入在企业级场景中高效利用AI大模型,文心一言都能轻松应对。
【 丰富的功能特点 】
文心一言具备多种功能,包括:
智能问答:能够准确理解用户的问题并给出恰当的回答。
文学创作:根据用户提供的关键词或主题生成富有文采的文章或诗歌。
商业文案创作:根据用户需求生成各种风格的商业文案。
数理逻辑推算:支持数学计算和逻辑推理。
情感陪护:通过角色扮演提供情绪疏导和情感分析。
【 高度的可定制化和可扩展性 】
文心一言能够通过微调模型适应不同的应用场景和需求,实现个性化服务。同时,它还可以与其他AI技术相结合,如语音识别、图像识别等,形成更加完整的智能解决方案。
【 友好的用户界面和丰富的提示词模板 】
文心一言的用户界面简洁友好,无论是网页版还是APP版都易于操作。APP版还提供了大量的提示词模板,覆盖多种应用场景,简化了用户的操作,增强了可玩性。
【 可靠的技术支持和系统稳定性 】
文心一言在实际应用场景中表现出高效稳定的性能,能够及时响应API调用请求,保障用户的业务需求。同时,它还提供详尽的调用日志,方便开发者快速追踪和排查问题。
【  广泛的应用场景 】
文心一言的应用场景非常广泛,涵盖了个人生活、工作学习以及企业运营等多个方面。它可以帮助用户进行日常对话、获取信息、创作文章或诗歌,也可以帮助职场人士和学生快速生成报告、总结、PPT等文档,提高工作效率和学习成绩。
文心一言  短板:
【 逻辑和任务处理能力较弱 】
文心一言在处理开放式问题时表现较好,但在处理逻辑性较强的任务时能力稍弱。例如,在一些需要复杂逻辑推理或编程任务中,文心一言的回答质量不够稳定,容易出现错误或不准确的结果。
【  多轮对话能力不足 】
在多轮对话场景中,文心一言的表现不如单轮对话。其在连续对话中容易出现回答质量下降的情况,无法很好地维持对话的连贯性和逻辑性。
【 时效性信息处理能力有限 】
在处理时效性较强的信息时,文心一言的表现不如其他一些AI模型。例如,在测试中,文心一言对于一些最新的热点事件(如“董宇辉为什么清空微博”)的回答不够准确,且其引用的参考资料主要来自百度系内容,存在一定的局限性。
【 多语言支持能力不足 】
文心一言在中文处理方面表现出色,但在多语言支持上相对薄弱。对于非中文和非英文的内容,文心一言的处理能力有限,且在多语言混合输入时表现不够理想。
【  视频和语音生成功能缺失 】
目前文心一言的视频和语音生成功能暂时无法体验,百度方面表示这是由于成本较高的原因。
【  回答质量不够统一】
在不同问题的测试中,文心一言的回答质量不够统一,有时会出现“一本正经胡说八道”的情况,尤其是在处理一些无厘头问题时。
【 数据解析能力有限 】
文心一言在解析某些复杂数据(如视频内容)时存在困难,导致即使找到相关参考资料,也无法准确理解其内容,从而影响回答的准确性。
【 安全性和可靠性问题 】
随着AI技术的广泛应用,安全问题愈发突出。文心一言作为AI系统,也可能面临黑客攻击、恶意篡改和滥用等威胁。需要进一步加强安全技术和防护体系,确保系统的安全性和可靠性。

4、豆包(字节跳动)⭐️⭐️⭐️⭐️



大家有没有一些不错的AI软件?-4.jpg


豆包

  特色:依托云雀大模型,功能覆盖聊天、写作、英语学习,生成内容规范性强,支持多语言翻译与图像描述生成,适合快速输出结构化文案。  
【 多功能集成 】
豆包集成了多种功能,包括聊天机器人、写作助手、英语学习助手、图像生成、阅读总结、翻译、网页摘要和音乐生成等。这些功能覆盖了用户在生活、学习和工作中的多种需求。
【 强大的技术支撑 】
豆包背后的技术支撑包括智能语音助手、图像识别和自然语言处理等先进技术。这些技术使得豆包能够准确识别语音指令、处理图像信息,并生成符合语法和语义规则的回应。
【 语言风格自然流畅 】
豆包的语言风格自然流畅,表述简洁明了,容易理解。它能够根据不同的写作场景和需求生成多种风格的文本,如散文、议论文、新闻报道等。
【 高效的内容生成 】
豆包在文本生成速度方面具有优势,能够快速响应用户的需求,在短时间内生成大量文本。这使得它在需要快速完成初稿的写作任务中表现出色。
【 简洁的用户界面 】
豆包的界面简洁清爽,布局清晰,操作方便。它采用了柔和不刺眼的色调,突出交流这一核心功能,让用户能够快速聚焦提问并获得答案。
【 语音交互功能强大 】
豆包的语音输入功能识别准确,支持多种方言,让沟通更简单高效。此外,它还提供自然且接近人声的语音输出,增强了用户体验。
【  个性化定制 】
豆包提供了多种AI智能体,用户可以根据自己的需求选择喜欢的说话风格、技能和背景。这种个性化定制功能使得豆包能够更好地满足用户在学习、生活、创作、职业和情感等方面的需求。
【 多语言支持 】
豆包能够支持多种语言进行文章写作,对中文的处理能力尤为突出。它能够精准理解中文的语境、语法、成语、俗语等,生成符合中文表达习惯的高质量文本。
【 高效的信息处理 】
豆包可以一键生成表格和报告,大幅节省用户时间。它还能通过AI阅读PDF等文档,提供中英翻译对照并总结全文内容。
【 趣味性和互动性 】
豆包定位为一款注重互动性和趣味性的AI助手,非常适合日常聊天和娱乐应用。它能够进行趣味问答、闲聊等,为用户带来轻松愉快的体验。
豆包缺点:
【 回答准确性不足 】
尽管豆包在生成内容方面表现出色,但其回答的准确性仍受到数据和算法的限制。在某些情况下,豆包的回答可能存在误差或不够准确,尤其是在涉及关键决策或需要极高准确性的信息时。
【 情感和语境理解有限 】
豆包在处理复杂情感和特定语境时的能力较弱,可能导致回答不够贴切或恰当。例如,在处理涉及情感支持或需要深度语境理解的问题时,豆包的回答可能显得生硬或不够自然。
【 依赖风险 】
过度依赖豆包可能会削弱用户的自主思考和解决问题的能力。在企业环境中,员工可能会过度依赖AI生成的内容,而忽视自身的专业知识和经验。
【 数据隐私和安全问题 】
在输入企业敏感信息时,存在数据泄露的潜在风险。豆包需要进一步加强数据隐私保护措施,确保用户数据的安全。
【 伦理和法律问题 】
豆包生成的内容可能涉及版权、抄袭等法律问题,或者在某些道德和伦理方面引起争议。用户需要对生成的内容进行人工审核和验证,以确保其合法性和合规性。
【 图像生成清晰度不足 】
尽管豆包的图像生成功能在写实性方面表现出色,但其生成的图片清晰度仍有待提高。

5、讯飞星火(科大讯飞)⭐️⭐️⭐️



大家有没有一些不错的AI软件?-5.jpg


讯飞星火

   特色:多模态生成能力强大,支持情感化语音交互与AI绘画,文档解读效率高,可生成个性化数字人表情动作,适用于客服与创意行业。
【 强大的AI助手功能 】
讯飞星火集成了多种AI功能,包括智能搜索、文案创作、编程辅助和图片生成等,能够高效解决用户在工作、学习和生活中的各种场景问题。
【 便捷的交互方式】
随时提问:支持快速启动栏、截图提问和划词工具栏,用户可以一键快速启动并提问,获得AI的快速响应。
截图提问:用户只需随手截图,讯飞星火就可以高效地对截图区域的内容进行AI处理,支持问答、提取、翻译和理解等功能。
随心划词:在桌面应用、文件、网页等场景中,用户可以通过任意划线选择目标内容,操作便捷高效。
【 多语言和方言支持 】
讯飞星火支持多种语言和方言的语音输入,能够满足多语言用户的需求。此外,其语音识别能力在多语种和方言方面表现出色,支持37个语种和37种方言的“自由对话”,识别效果领先。
【 高效办公与学习支持 】
办公场景:在文案创作、PPT制作以及文档处理等方面表现出色,能够显著提升办公效率。
学习场景:适合学生群体使用,支持多种学习工具和功能。
智能批阅:星火智能批阅机能够快速完成作业批改、生成学情报告,显著减轻教师负担。
【  多模态交互能力 】
讯飞星火支持多模态交互,包括语音、文字和图像等多种输入方式,能够适应不同的使用场景。例如,在复杂语音场景下,其多模态能力能够实现高准确率的语音识别和转写。
【 生态整合与硬件支持 】
讯飞星火打通了全系讯飞C端软硬件产品生态,用户可以一键同步文件到星火个人空间,实现数据互通和操作联动。例如,智能办公本和智能录音笔的文件可以同步到星火中,用于公文写作、PPT生成和待办事项生成。
【 专业领域应用 】
医疗领域:讯飞星火医疗大模型在医疗核心能力上全面超过GPT-4 Turbo,支持个人数字健康空间,能够根据用户资料提供个性化的健康建议。
教育领域:星火智能批阅机支持多学科多题型智能批改,显著提升教学效率。
企业应用:星火企业智能体平台为企业提供专属AI助手,支持代码、合规审查、客服等多个典型场景。
【  广泛的行业应用 】
讯飞星火已经在多个行业落地应用,包括能源、石油、通信、金融、汽车等,成为众多头部企业的首选。例如,交通银行基于星火大模型的产品iFlyCode覆盖6000+研发人员,显著提升了工作效率。

讯飞星火大模型-AI大语言模型-星火大模型-科大讯飞
  短板:
【 角色扮演和情感理解能力有限 】
讯飞星火在角色扮演任务中受到较多约束,回答较为生硬,代入角色和理解情感方面的能力相对较弱。这表明其在处理需要情感共鸣或复杂情感交互的场景时可能不够自然。
【  文字生成风格不够灵活 】
讯飞星火的文字生成风格较为格式化和书面化,与一些更随意、网络化的风格相比,可能不太适合文学创作等需要灵活表达的场景。这种风格在处理一些非正式或创意性文本时可能会显得不够自然。
【 多模态能力仍有提升空间 】
尽管讯飞星火在多模态能力方面取得了显著进步,但与一些国际领先的模型相比,其生成的图像质量仍有提升空间。此外,在图生文功能中,有时会生成图片中不存在的多余信息。
【 生成速度和流畅性不足 】
在AI文本生成方面,讯飞星火的生成速度较慢,文字逐字显示过程中常常出现“卡顿”,这可能会影响用户体验。这种流畅性不足虽然在内容质量上可以得到部分弥补,但长时间使用可能会让用户感到不便。
【 部分功能深度有待提升 】
尽管讯飞星火在知识问答和内容创作方面表现出色,但在某些功能的深度上仍有提升空间。例如,其绘画功能生成的图像效果整体尚可,但与顶级AI绘画工具相比仍有差距。
【 界面设计略显繁琐 】
讯飞星火的界面设计相较于其他AI助手略显繁琐,主菜单下设有多个功能区,可能会影响用户的操作效率。这种设计在用户体验方面可能不如一些简洁直观的界面。

二、AI写作:从初稿到润色,打造专业内容

1、光速写作 ⭐️⭐️⭐️


大家有没有一些不错的AI软件?-6.jpg


光速写作

特色:
【 全文生成与大纲构建 】
光速写作能够根据用户输入的题目或主题,自动生成完整文章或文章大纲。用户可以选择文章类型、风格、大纲和长度等参数,软件将快速生成连贯、逻辑清晰的内容。
【  PPT自动生成 】
用户只需输入PPT标题、选择风格和内容要求,光速写作即可一键生成全套PPT,包括布局设计和图表插入,节省用户大量制作时间。
【 写作辅助功能 】
光速写作提供多种写作辅助工具,包括:
文章改写与润色:提供多种改写风格,帮助用户避免重复表达,提升文章的可读性和独特性。
续写与扩写:根据用户提供的起始内容,智能续写或扩展文章篇幅,丰富内容细节。
降重与翻译:帮助用户降低文章重复率,并支持多语言翻译。
摘要总结:快速提取文章的关键信息,生成摘要。
【 AI问答助手 】
内置AI问答系统,能够即时解答用户在写作过程中遇到的各种问题,提供专业知识支持,助力高效创作。
【 多样化的模板 】
光速写作提供多种写作模板,涵盖学术论文、教学教案、活动策划、新闻稿、发言稿、小红书文案等多种场景,满足不同用户的写作需求。
【 作文批改 】
光速写作的移动端支持对中小学作文进行拍照智能识别和批改,提供详细的改进建议。
【 图片生成与编辑 】
支持根据文字描述生成相应图片,或对用户上传的图片进行智能编辑,使文章图文并茂,更加生动有趣。
【 数据安全与备份 】
光速写作支持自动实时备份,确保用户数据安全。同时,软件还提供加密保护功能,支持对笔记和云端文件进行加密。
【 多终端同步 】
用户可以在多台设备上同步数据,方便随时随地进行写作。
【 简洁易用的界面 】
光速写作的界面简洁,操作简单,提供高效的写作服务,适合不同技术水平的用户。
光速写作-广州博美出品/AI助力全流程让写作更轻松/智能写作软件,提供全文生成,大纲生成、文章改写、续写、扩写,AI问答
短板:
【 无障碍支持不足 】
有用户反馈,光速写作的无障碍支持功能存在一些问题,例如返回键和手势操作无法正常使用,这可能会影响部分用户(尤其是视障用户)的使用体验。
【 功能丰富度有限 】
尽管光速写作在写作辅助方面表现出色,但其写作模板和功能丰富度不如某些竞争对手。例如,一些用户认为其模板种类较少,无法完全覆盖所有写作场景。
【  内容原创性需用户自行验证 】
光速写作生成的内容虽然基于AI技术,但用户需要自行检查并确保内容的原创性和适当性,尤其是在学术写作和需要深度研究的场景中。
【 个性化服务有待提升 】
尽管光速写作能够根据用户的写作风格优化生成内容,但在个性化建议和定制化写作指导方面仍有提升空间。
【 未来功能拓展的不确定性 】
目前光速写作处于免费公开测试阶段,功能使用无限制,但未来是否会推出付费版本以及功能是否会受限仍不确定。
【 用户反馈渠道有限 】
部分用户提到,光速写作的反馈渠道不够便捷,建议开发者进一步优化用户反馈机制,以便更好地收集和处理用户意见。

2、写作鱼 ⭐️⭐️⭐️


大家有没有一些不错的AI软件?-7.jpg


写作鱼

特色:
【 智能生成与创作】
写作鱼的核心功能是智能生成文章内容。用户只需输入关键词、主题或大纲,AI即可自动生成连贯、有逻辑的文章。此外,它还支持多种创作功能,如文章续写、扩写、缩写、润色等,帮助用户快速完成写作任务。
【 多样化写作场景支持 】
写作鱼适用于多种写作场景,包括但不限于:
新媒体文案:快速生成公众号推文、微博文案等。
学术写作:提供论文、报告、教案设计等模板。
创意写作:支持小说、诗歌、情书等创作。
工作汇报:生成工作汇报、周报、年终总结等。
短视频脚本:为短视频创作提供脚本编写支持。
【 伪原创与改写功能 】
写作鱼提供伪原创功能,能够对用户输入的文本进行智能改写,生成具有一定原创性的内容,帮助用户避免重复。
【 实用工具集成 】
写作鱼集成了多种实用工具,如关键词提取、摘要生成、文本比较、简繁体转换等。这些工具能够进一步提升用户的写作效率和体验。
【 智能聊天与互动 】
写作鱼内置AI智能聊天功能,可以与用户进行对话互动,回答问题,帮助用户在对话中找到写作灵感。
【 PPT生成与大纲设计 】
用户输入主题、关键词和要点后,写作鱼可以自动生成PPT大纲和模板,提供丰富的素材资源,帮助用户快速制作PPT。
【 多语言支持 】
写作鱼支持多语言写作,提供中英文等多语言的写作支持和翻译功能。
【 个性化服务 】
写作鱼能够根据用户的写作风格和需求提供个性化的写作建议和模板,帮助用户快速找到适合自己的创作方向。
【 高效与便捷 】
写作鱼的操作简单,用户界面友好,能够快速生成高质量的初稿内容,显著提升写作效率。
AI写作鱼-智能写作网站短板:
【 生成内容的自然度和准确性不足 】
写作鱼生成的内容有时会显得生硬,不够自然,更像是机器生成的文本。此外,生成的文章可能存在语法错误、事实错误或逻辑错误,尤其是在涉及专业领域(如金融、历史)时,准确性需要进一步提高。
【 专业性和严谨性有限 】
在处理学术论文或专业性较强的写作任务时,写作鱼提供的选项不够细致,生成的文章可能不够严谨。例如,生成的金融文章中可能会出现专业术语使用错误的情况。
【 创作独立性可能受影响 】
过度依赖AI生成的文章可能导致用户的创作独立性下降。AI工具虽然能提供灵感和草稿,但用户需要在AI生成的内容基础上进行大量修改和润色。
【 原创性存疑 】
AI生成的文章可能存在抄袭风险,用户需要自行判断和调整,以确保内容的原创性。
【 语言风格不够多样化 】
写作鱼生成的文章在语言风格上可能较为单一,缺乏文采和情感表达,行文偏机械,语句需要二次润色。
【 价格因素 】
相较于其他写作工具,写作鱼的价格略高,可能会对一些用户的选择产生影响。
【 功能简化与复杂需求的矛盾 】
为了追求易用性,写作鱼在某些功能上可能会牺牲专业性。例如,在学术写作中,其提供的模板和选项可能无法满足更高层次的写作需求。

三、AI生图:想象力落地的视觉引擎

1、星绘(虹软科技)⭐️⭐️⭐️


大家有没有一些不错的AI软件?-8.jpg


星绘

【 AI分身创建与定制 】
星绘支持用户通过上传3-20张照片创建高度个性化的AI分身,并可以自由定制分身的造型、风格和动作。用户还可以选择不同的写真模板,一键生成多种风格的AI写真,如婚纱照、国风写真、cosplay照等。
【 丰富的图片风格转换 】
星绘提供多种图片风格转换功能,用户可以将照片转换为水彩、油画、漫画、像素风、赛博朋克等多种艺术风格。此外,软件还支持实时AI图像转换,拍摄时即可一键转换为网红二次元风格。
【  AI视频特效 】
星绘不仅支持图片生成,还提供AI视频特效功能,用户可以为照片或视频添加有趣的特效,如AI起火、AI拥抱、AI捏捏等。
【 证件照制作 】
星绘的AI写真能力支持一键生成专属证件照,用户可以根据需求选择不同的模板和风格。
【  一键换装功能 】
用户可以选择喜欢的衣服,通过AI技术一键虚拟试衣,体验不同的穿搭效果。
【 操作简单,界面友好 】
星绘的界面设计简洁明了,操作逻辑清晰,提供新手教程,帮助用户快速上手。用户可以通过简单的关键词输入或描述词,快速生成个性化的图像。
【 社交分享与互动 】
用户可以将生成的图片或视频保存到本地,或一键分享到社交媒体平台,与其他用户互动交流。
【 持续更新与优化 】
星绘团队不断推出新的功能和模板,优化用户体验。例如,AI分身的创建和风格化效果会根据用户反馈持续改进。
【 免费体验 】
目前,星绘提供部分免费功能,用户可以充分利用这些资源进行创作。
【 高度自定义的创作空间 】
星绘为用户提供了一个高度自定义的创作空间,支持多层画布、撤销重做等功能,确保作品的完美呈现。
星绘短板:
【 复杂语义理解能力有限 】
在文生图功能中,星绘对部分文字描述的理解可能不够准确,导致生成的图片与用户的期望存在偏差。
【 生成效果受照片质量影响 】
AI分身和风格化效果的逼真程度受上传照片质量的影响较大。如果用户提供的照片质量较低,生成的效果可能不理想。
【 功能完善度仍有提升空间 】
尽管星绘提供了丰富的功能,但部分功能仍在完善中。例如,AI生成的图片有时可能与用户想象的不太一致,需要进一步优化。
【 用户体验的优化需求 】
部分用户反馈,星绘在某些功能的用户体验上仍有改进空间。例如,用户希望增加更多功能或优化现有功能的使用体验。
【 生成效果的不确定性 】
星绘的AI生图能力虽然强大,但生成效果存在一定的不确定性。这意味着用户可能需要多次尝试才能获得满意的结果。
【 部分功能的局限性 】
星绘的某些功能(如AI视频特效)虽然有趣,但在实际应用中可能受到技术或创意的局限,无法完全满足用户的所有需求。

2、即梦AI ⭐️⭐⭐️


大家有没有一些不错的AI软件?-9.jpg


即梦

特色:基于文心大模型,支持国风、科幻等多种艺术风格生成,可结合文本描述输出高清图像,适合插画与营销素材设计。  
【 强大的AI图片生成能力 】
用户可以通过简单的文字描述或上传图片生成高质量的图像,支持多种风格的图片生成,包括背景替换、风格联想、画风保持、姿势保持等操作。提供强大的二次编辑功能,如局部重绘、扩图、消除、高清放大等,帮助用户优化生成的图片。
【 智能画布与多图融合 】
支持本地素材上传,并在画布上自由拼接多个元素。实现多元素的无缝拼接,确保创作风格统一和谐。
【  AI视频生成与编辑 】
用户可以通过输入文案或上传图片快速生成视频片段。支持首帧和尾帧输入,增强视频生成的可控性。提供多种视频编辑功能,如镜头控制、速度控制、对口型等。
【  中文创作支持 】
即梦AI支持根据中文提示词进行创作,语义理解能力强,能准确将抽象思路转化为视觉作品。
【 故事创作模式 】
提供一站式故事分镜生成、镜头组织管理、编辑等功能,适合剧情类视频创作。
【  创意社区与灵感探索 】
用户可以在创意社区中分享和浏览其他用户的创作。提供海量影像灵感,激发用户创造力。
【  免费且功能丰富 】
即梦AI提供大量免费功能,适合普通用户。支持图片生成无限量、全免费、速度快。
【 用户体验友好 】
操作界面简洁,功能集成在同一页面,无需频繁跳转。提供“消除笔”等特色功能,让创作更加灵活。
【 多风格选择与个性化创作 】
支持多种绘画风格,用户可以根据需求调整风格比例。可以通过简单的文字指令生成带有中文文字的图像,自由指定字号、字体、颜色和位置。
即梦AI - 一站式AI创作平台短板:
【 生成速度和稳定性问题 】
即梦在生成图片或视频时,如果选择较高的精细度或网络状况不佳,可能会导致生成速度较慢,甚至出现生成失败的情况。在一些复杂场景或对细节要求较高的图片生成中,可能会出现手指细节等方面的瑕疵。
【 细节处理不足 】
即梦在生成图像时,部分细节(如人物手指、小字部分)可能不够精准,存在乱码或模糊现象。在复杂指令或场景生成方面,即梦的表现仍欠佳,这可能限制其在高端用户市场中的应用。
【 部分功能受限 】
即梦的部分高级功能(如视频延长功能)需要开通会员才能使用,这可能对用户体验造成一定影响。即梦的文生图和图生视频功能虽然强大,但在某些特定场景下的生成效果仍有待提高。
【  技术局限性 】
即梦的生成效果仍受技术局限性影响,部分输出内容可能不合理或存在瑕疵。在处理中文关键词时,虽然整体表现较好,但在小字部分或复杂语义理解上仍不如英文字词精准。
【 用户体验的优化空间 】
即梦的操作体验虽然整体较好,但在某些功能的操作逻辑上仍有改进空间,另外即梦在生成复杂场景时可能会出现画面模糊或细节缺失的情况。
【 生成内容的多样性不足 】
即梦在生成内容时,虽然提供了多种风格选择,但在某些情况下仍可能缺乏足够的多样性。
【 价格因素 】
即梦的部分高级功能需要付费使用,这可能对一些预算有限的用户造成负担。

四、AI视频:一键生成,告别剪辑烦恼

1、可灵AI  ⭐️⭐️⭐️


大家有没有一些不错的AI软件?-10.jpg


可灵AI

特色:
【 强大的视频生成能力 】
大幅度合理运动:采用3D时空联合注意力机制,能够生成符合物理规律的大运动幅度视频。
长视频生成:支持生成长达2分钟的高清视频(1080p,30fps),并可通过续写功能延长至3分钟。
模拟物理世界特性:能够模拟真实世界的物理特性,生成符合物理规律的视频。
电影级画面生成:支持生成1080p分辨率的高清视频,无论是宏大场景还是细腻特写都能生动呈现。
【 创新的编辑功能 】
视频续写功能:支持对已生成的视频进行续写,最长可延长至3分钟,支持多次续写。
运动笔刷功能:用户可以指定视频中元素的运动轨迹,实现更精准的运动控制。
多图参考功能:支持上传多张图片并生成互动场景,进一步解决视频生成中的一致性问题。
【 高效的内容创作支持 】
文生视频与图生视频:用户可以通过文字描述或上传图片生成高质量的视频内容。
AI图片生成:支持文生图和图生图功能,生成多种风格和尺寸的创意图片。
自由宽高比支持:支持多种视频宽高比,满足不同场景的素材需求。
【 用户体验与社区互动 】
简洁易用的界面:操作界面直观,即使是非专业人士也能轻松上手。
创意圈与社区互动:用户可以浏览其他创作者的作品,获取灵感并与社区互动。
【 技术与数据优势 】
高效训练与推理优化:基于快手自研的Diffusion Transformer架构,支持高效训练和推理。
海量数据支持:依托快手的海量音视频素材,为模型训练提供丰富数据。
【 商业与应用场景 】
会员付费模式:面向C端用户推出会员服务,支持生成高质量图片和视频。
API服务:面向B端企业提供高质量的图像与视频生成服务,支持大规模内容创作。
KLING AI短板:
【  生成内容的细节和一致性问题 】
多主体交互不足:在处理多个主体(如人物或物体)的复杂交互场景时,可灵可能会生成错误或不一致的内容。例如,要求生成“一只老虎和一只狮子在一起”的场景时,可能会生成两只老虎。手部和面部细节问题:在一些视频生成中,手部和面部的细节可能不够自然,存在“游戏CG感”,尤其是在手和脸交叉的场景中表现不够理想。
【  语义理解能力有限 】
在语义理解方面,可灵有时会出现偏差,无法精准捕捉输入描述中的关键信息。例如,输入“一只大熊猫在开心地吃粽子”,结果生成的视频中熊猫却在吃水饺。对于一些非常规或特定领域的对象,语义解析能力仍有提升空间。
【 生成内容的画风和美观性不足 】
可灵生成的视频和图片画风有时被认为“古早”或“土”,缺乏现代感和时尚感。这可能与训练数据的多样性和质量有关。在一些复杂场景下,生成的视频可能缺乏细节或整体美感。
【 功能限制和用户体验问题 】
视频生成无音频:生成的视频不包含音频,这对于需要完整视听体验的用户来说是一个明显短板。
高级功能缺失:App端缺少运镜、创意参数调整等高级功能,限制了专业创作的灵活性。
生成速度慢:即使是会员用户,生成高质量视频的时间仍然较长,例如生成10秒的1080p视频可能需要8分钟。
【  版权和内容控制问题 】
生成的内容可能涉及版权问题,尤其是在使用特定素材或风格时。用户对生成内容的控制能力有限,尤其是在复杂场景或特定风格的生成上。
【 商业模型和用户期望管理 】
可灵的免费版和付费版体验差距较大,可能导致免费用户对产品的期望落空。付费会员虽然能享受更快的生成速度和更高画质的内容,但是否值得每月支付会员费用仍需用户自行评估。

2、开拍 (美图秀秀)⭐️⭐️⭐️


大家有没有一些不错的AI软件?-11.jpg


开拍

特色:开拍通过AI技术简化了视频制作流程,从脚本创作到拍摄、剪辑,一站式满足创作者需求,尤其适合自媒体创作者、电商带货、教育培训等领域。
【 AI脚本创作 】
一键生成脚本:用户输入关键词,即可快速生成多种风格的口播脚本、爆款标题和网感文案。
灵感库:实时更新热议话题,为创作者提供灵感选题,帮助快速定位爆款内容。
文案提取:支持一键提取视频或图片中的文案,简化脚本创作流程。
【  AI拍摄辅助 】
智能提词器:AI提词器可根据口播速度智能滚动字幕,支持匀速模式,避免生硬读稿。
高清画质拍摄:支持4K画质录制,提供滤镜调节功能,提升视频质感。
美颜美妆:提供医美级美颜参数,支持自定义设置,即使素颜也能上镜。
AI眼神矫正:解决眼神飘忽问题,增强视频的镜头感。
【 AI剪辑与优化 】
文字快剪:智能识别并剔除无效片段(如语气词、无声片段、重复片段),提高剪辑效率。
一键包装:智能匹配字幕、贴纸、音乐音效和特效,10秒完成综艺感包装。
AI封面生成:智能分析视频内容,一键生成吸引人的封面,提升点击率。
画质修复与消除功能:支持AI高清修复和批量消除字幕水印。
【 数字人与配音 】
AI主播:支持生成数字人代替真人出镜,提供多种风格和音色选择。
AI配音:提供近百款热门音色,支持声音克隆,实现一键配音。
【 多语言支持 】
视频翻译:支持多语言翻译字幕或语音,满足不同语言需求。
【 用户体验优化 】
操作便捷:界面简洁,功能集成,适合新手快速上手。
更新优化:不断更新功能,如新增一键包装、提词器多设备联动等。
开拍 - 用AI制作口播视频
短板:
【 会员功能体验问题 】
部分用户反馈,开拍的会员功能存在一些问题,例如会员权益未能完全兑现。有用户表示,开通会员后无法正常使用VIP功能,甚至出现后台显示为会员但软件仍提示需要开通会员的情况,且客服响应较慢,问题解决不及时。
【 部分功能限制 】
尽管开拍提供了丰富的功能,但某些高级功能(如4K视频修复)需要付费解锁,且付费后体验并不总是如预期。有用户提到,4K修复功能在实际使用中保存成功率较低,导致体验不佳。
【 功能优化空间 】
虽然开拍在AI视频生成和剪辑方面表现出色,但仍有优化空间。例如,AI生成的视频在某些场景下可能缺乏自然感,尤其是在眼神矫正和口播流畅性方面。
【 用户教育和引导不足 】
对于一些新手用户,开拍的部分功能可能需要更详细的教程或引导。例如,AI脚本生成和智能剪辑功能虽然强大,但对于不熟悉操作的用户来说,可能需要更多时间来掌握。
【 会员性价比问题 】
部分用户认为,开拍的会员价格相对较高,但提供的功能和服务与价格不完全匹配。例如,一些用户认为会员功能的性价比不高,建议开发者进一步优化会员权益。

五、AI设计:零基础也能玩转创意

1、Canva ⭐️⭐️⭐️⭐️


大家有没有一些不错的AI软件?-12.jpg


Canva

特色:海量模板库+AI设计助手,支持PPT、海报、社交媒体图文一键生成,协作功能强大,适合团队使用。  
【 深度集成ChatGPT核心模型 】
Canvas现已正式整合进ChatGPT的核心模型,无论是免费用户还是付费用户,都可以通过Web版直接体验其功能。用户只需在ChatGPT中输入@Canvas或点击工具按钮,即可进入Canvas界面。
【  支持Python代码运行 】
Canvas新增了Python代码运行功能,用户可以直接在浏览器中编写、运行和调试代码,并即时查看输出结果。此外,Canvas还提供智能报错提醒和代码自动修复功能,极大地提升了编程效率。
【 与自定义GPT的深度整合 】
Canvas与自定义GPT功能实现了深度整合,用户可以将Canvas的强大功能融入到自定义GPT中,打造更个性化、更高效的AI助手。这种整合为开发者提供了更灵活的创作空间,也为AI应用的开发和分享提供了更强大的工具。
【 高效协作与内容创作 】
Canvas提供了一个类似多人在线文档的协作界面,用户可以与ChatGPT并排协作编辑文档,无论是修改文本、调整语气还是润色细节,都能轻松实现。此外,Canvas还支持数据可视化功能,用户可以输入原始数据,AI将自动生成图表和图形。
【 实时反馈与智能优化 】
Canvas支持实时运行代码并提供图形化输出,同时能够智能识别代码中的错误并给出修复建议。在写作方面,用户可以要求ChatGPT调整文章长度、修改语气或润色细节。
【 面向多种用户场景 】
Canvas的功能不仅适用于程序员,还为学生、职场人士和内容创作者提供了强大的支持。例如,学生可以利用其生成学习笔记和完成作业,职场人士可以快速整理会议记录和制作PPT。
【 未来发展方向 】
OpenAI计划在未来持续改进Canvas功能,包括支持更多主流编程语言、扩展代码执行环境、增强内容创作工具,以及深度整合自定义GPT功能。
Just a moment...短板:

【 功能触发不一致 】
Canvas在某些情况下无法正确识别复杂任务的需求,导致功能触发不一致。例如,用户在输入复杂任务时,Canvas可能无法自动触发,需要手动输入明确指令。
【 通用修改功能的局限性 】
Canvas的通用修改功能(如“suggest edits”)表现不佳,无法根据用户的具体需求生成个性化的改进建议。该功能目前只能提供通用的、质量较低的修改建议,难以满足用户的个性化需求。
【  emoji添加功能不理想 】
Canvas的emoji添加功能表现生硬,生成的内容像是机械替换,缺乏自然感和个性化。用户需要手动调整或优化才能获得更好的效果。
【  编程功能的局限性 】
Canvas在编程支持方面存在明显不足。例如,它缺乏传统集成开发环境(IDE)的基本功能,如文件浏览器和多文件管理。此外,Canvas无法直接读取完整项目文件,仅能基于当前对话内容进行代码生成,这限制了其在复杂项目中的应用。
【 实时预览功能缺失 】
Canvas目前缺乏实时预览功能,用户需要将生成的代码复制到外部编辑器中才能查看效果。这增加了操作的复杂性,影响了用户体验。
【 性能问题 】
在处理较长文本时,Canvas可能会遇到性能问题,导致输出被截断或无法完成请求。这使得用户不得不重新开始新的对话,影响了工作流的连贯性。
【  功能按钮的静态性 】
Canvas的界面中存在一些“玩具级别”的功能按钮(如添加emoji、调整长度等),这些按钮无法根据用户的当前状态或需求动态调整。用户希望这些按钮能够更具智能性和灵活性。
【 与其他工具的竞争劣势 】
与一些竞争对手(如Claude的Artifact)相比,Canvas在某些功能上表现略逊一筹。例如,Artifact在生成图表的美观度和代码质量方面表现更好。
【 缺乏图片插入功能 】
Canvas目前不支持图片插入,这限制了其在写作场景中的应用范围。例如,用户无法在写作中直接插入由DALL-E生成的图片。
【 用户教育不足  】
Canvas的部分功能需要用户进行一定的“调教”才能达到理想效果,但目前缺乏足够的用户教育和引导,导致一些用户在初期使用时可能会感到困惑。

2、稿定AI ⭐️⭐️⭐⭐️


大家有没有一些不错的AI软件?-13.jpg


稿定设计

特色:聚焦电商设计,智能生成商品详情页与营销素材,支持多平台尺寸适配,提升中小商家效率。
【 一站式AI设计工具集合 】
稿定AI是一个多功能的AI设计工具集合,涵盖AI绘图、AI文案、AI商品图、AI素材、AI场景图等多种功能,能够满足从文案创作到视觉设计的一系列自动化需求。
【 高效设计与内容创作 】
AI绘图:将文字描述或参考图像转化为视觉艺术作品,支持多种艺术风格,如写实、抽象、卡通等。
AI文案:根据关键词快速生成适合不同新媒体平台(如微博、小红书)的创意文案。
AI商品图设计:针对电商领域,快速生成吸引眼球的商品图像,优化展示效果。
AI场景图生成:根据需求创造逼真的场景图像,适用于广告、演示等多种用途。
【 实用的图像处理功能 】
AI扩图:放大图片的同时保持高清晰度,满足大尺寸输出需求。
AI变清晰:提升模糊图片的清晰度。
AI消除:从图片中移除不需要的元素。
AI重绘:对现有图像进行重新设计或风格转换。
【 低门槛与高效操作 】
稿定AI面向广泛用户群体,操作简单,即使没有专业设计基础的用户也能快速上手。同时,它提供海量优质模板素材,支持批量编辑和导出,极大提高了工作效率。
【 版权合规的素材库 】
利用AIGC技术生成的独特且版权合规的设计元素,为用户提供广泛的选择。
【 面向多场景的优化 】
稿定AI支持多种风格选择,适用于广告、社交媒体、电商等场景,满足不同领域的设计需求。
【 智能审核与合规检测 】
在生成视觉内容时,稿定AI支持人机结合的智能审核流程,确保设计素材的合规性。
【 创新功能与用户体验 】
稿定AI还提供一些创新功能,如人物姿势识别、一键插画转换、快速上色与填充等,进一步提升设计体验。
https://www.gaoding.com/?code=hr-admin短板:
【 AI生成内容的细节和一致性问题 】
尽管稿定AI能够生成高质量的设计元素,但在某些复杂场景下,生成的图像可能缺乏细节或与用户需求不完全一致。例如,AI生成的设计作品可能在某些细节上与设计师的意图不完全匹配,需要人工干预进行微调。
【 功能局限性 】
稿定AI虽然功能强大,但在某些特定设计需求上仍存在局限性。例如,AI设计工具更适合辅助设计师提供灵感和加速设计过程,而不是完全替代人类的创造力。此外,稿定AI在处理一些高度定制化的复杂设计任务时,可能无法完全满足用户需求。
【 用户体验和易用性问题 】
尽管稿定AI提供了丰富的功能,但用户反馈其界面和操作流程仍有优化空间。例如,部分用户可能需要更详细的教程或引导来充分利用AI工具。
【 版权和合规性问题 】
在AI生成设计作品时,确保素材的版权合规性是一个重要问题。稿定AI需要进一步优化版权管理,确保用户在使用AI生成内容时不会侵犯版权。
【 算力和性能问题 】
AI设计工具的性能依赖于强大的算力支持。尽管稿定AI在出图质量和推理性能上已经对齐行业明星模型,但在面对大规模设计任务时,可能仍面临性能瓶颈。
【 商业化和盈利模式 】
稿定AI作为一款AI设计工具,虽然功能丰富,但在商业化和盈利模式上仍面临挑战。例如,如何平衡免费用户和付费用户的需求,以及如何提高用户对付费功能的接受度,是稿定AI需要解决的问题。
【  缺乏杀手级应用 】
尽管稿定AI在设计领域表现出色,但目前仍缺乏能够大规模推广的“杀手级应用”。这意味着其市场渗透率和用户接受度仍有待提高。

六、AI修图

1、Wink ⭐️⭐️⭐️⭐️


大家有没有一些不错的AI软件?-14.jpg


Wink

特色:一款适合短视频创作者、自媒体人、广告制作人员以及普通用户的强大视频编辑工具。
【 AI驱动的视频美化 】
Wink利用先进的AI技术逐帧增强视频中的人物面部特征,去除瑕疵并改善肤色,提供自然服帖的美颜效果。
【 专业编辑工具 】
Wink提供了一系列专业级的视频编辑功能,包括剪切、拼接、分割、字幕添加、转场特效等,满足从基础到高级的编辑需求。
【  视频稳定与画质修复 】
Wink能够自动稳定摇晃的镜头,使视频更加平滑、更具专业感。此外,它还支持2K和4K视频的画质修复,提升夜景视频的清晰度和色彩通透感。
【 丰富的滤镜和效果库 】
Wink内置多种滤镜、转场、贴纸和特效,用户可以根据需求进行个性化设置,轻松打造出不同风格的视频。
【 人像精修与身材优化 】
Wink支持视频人像美容,包括一键美颜、去痘、祛斑、瘦脸、眼部精修等。此外,还提供视频捏脸术和身材优化功能,满足用户对完美形象的需求。
【 AI动漫与创意功能 】
Wink支持将视频一键转换为动漫风格,实现虚拟变身。此外,还提供智能抠图、视频消除笔等功能,方便用户进行创意编辑。
【  用户友好的操作界面 】
Wink的操作界面简洁明了,即使是新手用户也能轻松上手。它提供了详细的教程和操作指南,帮助用户快速掌握各项功能。
【 高品质视频输出 】
Wink支持导出4K超清视频,并允许用户自定义分辨率、帧数和码率等参数,满足不同场景下的使用需求。
【 多场景适用 】
Wink适用于多种场景,包括社交媒体内容创作、个人视频增强、营销广告制作以及直播增强等。
【 批量处理与效率提升 】
Wink支持批量处理视频,用户可以保存常用设置,下次编辑时直接套用,大大节省了时间和精力。
Wink App_Wink PC版官网_手机端桌面端视频剪辑神器短板:
【 4K画质修复效果不明显 】
尽管Wink提供了4K画质修复功能,但实际使用中,修复后的视频清晰度提升并不明显,更像是加了一层使画面更亮的滤镜。这可能会影响用户对画质修复功能的期望。
【 会员自动续费问题 】
Wink的会员服务虽然提供了多种特权(如4K修复、专属滤镜等),但其自动续费机制引发了用户的不满。用户在试用7天后可能会被自动续费,且取消流程不够直观。
【  功能复杂度与用户体验 】
尽管Wink的界面设计简洁,但对于一些新用户来说,操作过程可能仍显得较为复杂。部分用户反馈,软件的学习曲线较高,尤其是对于不熟悉视频编辑的新手。
【 会员费用较高 】
Wink的会员费用相对较高,连续包年价格为168元/年,包年价格为218元/年。相比其他同类软件,其会员价格可能对用户有一定的吸引力不足。
【 功能局限性 】
尽管Wink提供了丰富的视频美化和剪辑功能,但在一些高级功能上仍存在局限性。例如,对于需要更复杂剪辑操作的用户,Wink可能无法完全满足需求。
【 用户教育不足 】
部分用户对Wink的各项功能不熟悉,导致在使用过程中无法充分发挥其优势。虽然软件提供了帮助文档和教程,但对于新手来说,这些资源可能仍不够友好。
【 流量下降趋势 】
尽管Wink在功能上不断更新,但其月度流量却出现了下降趋势,访问量降至60,276次。这表明Wink在用户留存和吸引新用户方面可能面临挑战。
【 广告与盈利模式 】
Wink作为工具类App,虽然没有广告植入,但主要依赖会员服务盈利。这种模式可能导致用户对付费功能的接受度较低,从而影响其市场渗透率。

2、Fotor  ⭐️  ⭐️  ⭐️


大家有没有一些不错的AI软件?-15.jpg


Fotor

特色:
【 强大的AI智能编辑功能 】
Fotor的AI技术是其核心亮点之一。通过AI算法,Fotor能够自动识别图片中的元素(如人脸、风景等),并应用相应的优化策略。例如,在人像美化方面,它可以智能调整肤色、去除瑕疵,让照片中的人物更加自然美丽。此外,Fotor还提供一键增强功能,能够快速优化图片的细节和层次。
【 丰富的编辑工具 】
Fotor提供了全面的照片编辑工具,包括裁剪、旋转、调整亮度、对比度、饱和度等基础功能。此外,它还支持高级功能,如背景移除、智能美肤、画质修复、特效滤镜等。用户可以对照片进行精细雕琢,展现出专业级的效果。
【 个性化拼图功能 】
Fotor的拼图功能非常受欢迎,用户可以选择使用预设的拼图模板,也可以自由拼图,随意挪动照片的位置,按照自己的创意排列组合。此外,拼图功能还支持添加特效和自定义旋转图片,让拼图作品更具个性化。
【 多样化的滤镜和贴纸 】
Fotor提供了百款由专业摄影师和设计师精心调色的特效,风格多样,包括电影、复古怀旧、胶片、万花筒等。此外,还有200多种有趣的贴纸和多种边框选择,为照片增添趣味和个性。
【 一站式设计解决方案 】
Fotor不仅是一款图片编辑软件,还提供了设计功能,包括文本编辑、添加边框、模糊背景、更换背景、拼贴制作等。用户可以创建海报、名片、传单等多种设计作品。
【 用户友好的界面 】
Fotor的界面设计简洁明了,无论是电脑版还是手机版,都能让用户快速上手。所有编辑工具都按照使用频率和重要性进行了合理布局,用户可以通过简单的点击和拖拽完成复杂的编辑操作。
【 多平台支持 】
Fotor支持多种平台,包括Windows、Mac、iOS、Android系统。此外,还提供网页版和APP版两种使用方式,方便用户随时随地进行图片编辑。
【  高质量输出 】
Fotor支持多种文件格式的输出,包括JPEG、PNG、BMP等。用户可以调整图片的分辨率、质量等参数,确保输出的图片符合需求。
【 批量处理功能 】
Fotor支持批量处理图片,用户可以一次性对多张照片应用相同的编辑效果或调整参数,大大节省时间和精力。
【 免费和付费选项 】
Fotor提供免费版本,用户可以使用基本的编辑功能和部分滤镜。高级功能和更多素材则需要订阅Fotor Pro或Fotor Pro+。
Fotor懒设计_在线设计神器_免费设计素材模板_平面设计作图软件短板:
【 免费版功能限制 】
Fotor的免费版本功能较为有限,某些高级功能(如AI工具、高级滤镜、无水印导出等)需要付费解锁。这可能会对预算有限的用户造成一定的限制。
【 AI生成图像的质量问题 】
尽管Fotor的AI功能能够快速生成图像,但生成的图像在真实感和细节方面可能不如其他专业AI工具,显得不够逼真。此外,AI功能在理解复杂指令时的表现仍有提升空间。
【  高级功能的学习曲线 】
虽然Fotor的界面设计简洁易用,但一些高级功能(如AI背景去除、复杂图像编辑等)的学习曲线较陡,用户需要花费时间熟悉。
【 网络依赖性 】
Fotor的在线平台需要稳定的互联网连接才能实现最佳功能。这可能对网络条件不佳的用户造成不便。
【  广告和付费问题 】
部分用户反馈,Fotor的广告较多,且付费功能的提示较为频繁。这可能会对用户体验造成一定的干扰。
【 品牌知名度和用户黏性不足 】
尽管Fotor的流量较高,但品牌知名度相对较低,且用户黏性不够强。这意味着用户可能在使用一段时间后转向其他工具。
【 功能的全面性和专业性不足 】
对于一些需要更复杂编辑的专业用户来说,Fotor的功能可能不如Photoshop等专业软件全面。例如,在老照片修复等复杂任务中,Fotor的表现可能不如其他专业工具。

七、AI翻译

1、有道翻译官 ⭐️⭐️⭐️


大家有没有一些不错的AI软件?-16.jpg


有道翻译官

【 全面的翻译功能 】
有道翻译官支持文字、语音、图片、网页等多种翻译模式,覆盖超过107种语言,满足学习、工作、出国、旅游等多场景需求。其核心功能包括:
实时翻译:支持多种语言的即时翻译。
文档翻译:一键翻译长篇文档或网页内容。
离线翻译:支持多种常用语言的离线翻译功能,方便在无网络环境下使用。
AR实景翻译:无需拍照,通过摄像头扫描即可实时翻译。
同传翻译:高精度语音识别,支持随说随译。
【 强大的AI技术 】
有道翻译官采用先进的AI翻译引擎,能够理解上下文并提供更自然流畅的翻译结果。其翻译准确率显著优于传统机器翻译,尤其在中英互译方面表现出色。
【  便捷的用户体验 】
简洁易用的界面:操作流畅,翻译速度快,界面设计简洁,适合不同年龄段的用户。
语音和拍照翻译:支持语音输入和拍照翻译,方便在旅行或学习中快速获取翻译结果。
个性化设置:用户可以根据自身需求调整词库,快速添加常用短语或术语。
【  丰富的学习功能 】
词典查询和例句库:提供详细的词义、用法和例句,帮助用户提升语言水平。
口语发音练习:通过AI智能纠音功能,帮助用户练习口语。
每日打卡跟读:提供经典英文美句跟读打卡功能,助力语言学习。
【  社区与互动 】
有道翻译官提供丰富的社区功能,用户可以参与讨论、分享翻译技巧和心得,增加学习的乐趣。
【 离线功能与多平台支持 】
离线翻译:支持多种语言的离线翻译,方便在无网络环境下使用。
多平台支持:支持手机应用、网页版等多种使用方式。
【 持续更新与优化 】
有道翻译官不断更新功能,优化用户体验,例如新增AI智能纠音、单词必背指数、个性化词典等功能。
有道翻译官短板:

【  翻译质量的稳定性不足 】
尽管有道翻译官在日常对话和常见语句的翻译中表现出色,但在处理复杂句子结构、专业术语或文化背景丰富的文本时,翻译准确性可能会有所下降。例如,对于学术性或行业性较强的文本,用户可能需要对翻译结果进行人工校对。
【 小语种翻译能力有限 】
有道翻译官支持超过107种语言的翻译,但在一些小语种的翻译质量上可能不如主流语言,这在一定程度上限制了其在特定场景下的使用范围。
【 界面设计和用户体验问题 】
部分用户反馈,有道翻译官的界面设计不够友好,尤其是语言选择框的设计不够直观,可能会给用户带来不便。在某些更新版本中,用户认为界面变得过于复杂,影响了使用体验。
【  广告过多 】
有道翻译官的免费版本中包含较多广告,这可能会影响用户体验。用户希望开发者能够优化广告投放,减少对使用过程的干扰。
【 语音翻译功能有待提升 】
部分用户指出,有道翻译官的语音翻译功能在某些情况下准确度较低,尤其是在识别方言或口音较重的语音时。
【 隐私问题 】
与许多在线翻译工具类似,有道翻译官需要用户输入大量数据以支持翻译功能,这可能引发隐私问题。用户需要谨慎处理个人信息,以确保隐私安全。
【 离线功能的局限性 】
虽然有道翻译官支持离线翻译,但其离线功能在某些语言对上的翻译质量可能不如在线模式,且离线包的大小和更新频率也会影响用户体验。
【 专业领域翻译的不足 】
对于需要精准翻译的专业领域(如法律、医学等),有道翻译官的翻译结果可能不如人工翻译精准。用户在处理此类文本时,可能需要结合其他专业翻译工具或人工校对。

2、腾讯翻译君 ⭐️⭐️⭐️


大家有没有一些不错的AI软件?-17.jpg


腾讯翻译君

特色:
【 多语言支持与高效翻译 】
腾讯翻译君支持多种热门语言的互译,包括中文、英文、日语、韩语、法语、德语、西班牙语、意大利语、俄语、葡萄牙语、泰语、越南语、印尼语、马来语、土耳其语等。其翻译引擎基于百亿级数据积累和领先的神经网络机器翻译技术,翻译结果精准、自然流畅。
【 丰富的翻译功能 】
文本翻译:支持多种语言的文本翻译,适用于文档资料、文章资讯、外语学习等场景。
语音翻译:无需打字,直接语音输入即可实时翻译,适合口语对话和实时交流。
同声传译:提供声画同步的实时翻译功能,适合国际会议、直播同传等场景。
AR实景翻译:对准实景内容自动扫描并翻译,适合出国旅游、购物等场景。
口语评测:提供智能跟读评测功能,帮助用户提升口语能力。
【 学习功能 】
腾讯翻译君不仅支持翻译,还提供丰富的学习功能,包括生词本、口语跟读、双语海报等,帮助用户提升语言能力。
【 用户体验 】
简洁无广告:腾讯翻译君的操作界面简洁,且免费版本无广告,用户体验良好。
实时翻译:翻译速度快,响应实时,适合多种场景下的快速翻译需求。
【 应用场景广泛 】
腾讯翻译君适用于多种场景,包括但不限于:
境外旅游:帮助用户在异国他乡进行点餐、住宿、购物、交通等翻译。
外语学习:提供丰富的学习资源和口语练习功能。
商务沟通:支持实时翻译,方便国际商务交流。
【  数据安全与隐私保护 】
腾讯翻译君在停止运营后会安全删除所有用户数据,确保用户隐私。
腾讯翻译君短板:
【  服务即将停止运营 】
腾讯翻译君旗下的在线翻译、App和小程序将于2025年3月13日正式停止运营。相关服务将整合至腾讯元宝App。这一调整可能会影响用户对翻译服务的连续使用,尤其是那些依赖腾讯翻译君的用户。
【  功能整合带来的不确定性 】
尽管腾讯翻译君的服务将整合至腾讯元宝App,但目前尚不清楚整合后的用户体验是否会受到影响。例如,用户可能需要重新适应新的界面和操作流程。
【 用户数据安全与隐私 】
在停止运营后,腾讯翻译君将删除所有用户数据,以确保用户隐私。虽然这一措施旨在保护用户隐私,但也意味着用户可能无法保留之前的数据和设置。
【 用户对新服务的接受度 】
腾讯翻译君的用户需要迁移到腾讯元宝App以继续使用翻译服务。然而,用户对新服务的接受度和满意度仍需时间验证,尤其是在功能完整性、翻译质量和用户体验方面。
【 市场竞争压力 】
随着翻译市场的竞争加剧,腾讯翻译君的用户可能会转向其他竞争对手,如谷歌翻译、有道翻译等。这些竞争对手在某些功能(如实时翻译、语音翻译)上可能更具优势。
【 用户习惯的改变  】
对于习惯使用腾讯翻译君的用户来说,迁移到腾讯元宝App可能需要时间来适应新的操作方式和功能布局。这种改变可能会给用户带来不便,尤其是在短期内。

八、AI教育

1、斑马AI学 ⭐️⭐️⭐️


大家有没有一些不错的AI软件?-18.jpg


斑马AI学

特色:一款专为儿童设计的智能学习平台,结合了先进的AI技术和丰富的教育资源
【 专业研发团队与科学内容体系 】
研发中心由清华、北大、哈佛等顶尖高校的硕博领衔,确保教学内容的科学性和权威性。采用系统性分阶内容体系,难度螺旋式上升,适应不同年龄段孩子的学习需求。
【  创新互动学习模式 】
提供沉浸式互动体验,模拟真实生活场景,通过多维度互动提升学习趣味性和效果。利用AI技术,如语音交互、动画演示、游戏挑战等,增强学习的参与感。
【 个性化学习路径 】
基于海量独家语言行为大数据,精准评估孩子的学习进展,智能推荐适合的学习内容。为每个孩子规划个性化成长路径,实现精准教学。
【 综合能力培养 】
不仅注重知识传授,还培养孩子的自主学习能力、逻辑思维、创造力等综合能力。通过“习得”的方式,让孩子在探索中学习,培养自主探索能力。
【 家长管控与学习报告 】
家长可以通过软件设置学习时间和内容,有效管理孩子的学习进程。提供定期学习报告,帮助家长清晰了解孩子的学习情况和进步轨迹。
【 丰富的学习资源 】
提供海量独家教育资源,涵盖语文、数学、英语等多个学科。新增海量音频内容,扩展知识库,帮助孩子拓宽视野。
【  技术与服务升级 】
2025年版本全面升级,率先接入猿辅导AI大模型,应用于阅读、思维、英语等方向。持续优化用户服务体验,实时关注儿童学习难点,及时更新学习资料。
【  寓教于乐的学习体验 】
内容设计注重趣味性,通过动画、游戏、任务等形式,让孩子在玩乐中学习。提供智能口语测评系统,鼓励孩子开口说英语,锻炼口语能力。
斑马AI学 数字内容短板:
【 互动性和针对性不足 】
尽管斑马AI学提供了丰富的学习内容和激励机制,但其互动性仍不如真人教学。AI老师虽然能根据孩子的表现提出建议,但这些建议较为机械,缺乏灵活性。此外,AI课程的互动环节较少,无法像真人外教那样与孩子进行即时互动,导致学习过程相对枯燥。
【 内容重复性较高 】
斑马AI学的课程设计中存在较多重复训练,虽然有助于巩固知识,但对于学习能力强、希望快速进阶的孩子来说,可能会觉得浪费时间。
【 趣味性与学习效果的平衡问题 】
虽然斑马AI学在课程设计上注重趣味性,但部分用户认为其趣味性仍有提升空间。例如,课程主要通过绘本学习,游戏和互动环节较少,绘本设计较为中规中矩,难以充分激发孩子的学习兴趣。
【 学习进度的灵活性不足 】
斑马AI学的课程进度较为固定,对于自律性较差的孩子来说,可能难以跟上学习节奏。此外,AI课程的视频内容需要按步骤学习,对孩子的自主学习能力要求较高。
【  家长监控与辅导的依赖性 】
尽管斑马AI学提供了家长监控功能,但部分家长反映,仅靠AI课程难以满足孩子的长期学习需求。建议家长在孩子学习初期利用AI课程提升兴趣,后期搭配更系统、针对性更强的课程。
【 课程内容的局限性 】
斑马AI学主要针对2-8岁儿童设计,适合启蒙阶段的学习。对于年龄较大或已有一定学习基础的孩子,其课程内容可能不够深入。
【 技术问题 】
在使用过程中可能会出现闪退或安装困难等问题,影响使用体验。

2、TalkAI练口语 ⭐️⭐️⭐️


大家有没有一些不错的AI软件?-19.jpg


TalkAI练口语

特色:
【  智能AI对话 】
TalkAI练口语通过先进的AI技术实现与用户的自然对话,帮助用户提高口语能力。它支持语音和文字对话,能够实时纠正语法错误并提供反馈。
【 多语言支持 】
该软件支持多种语言,包括英语、日语、德语、法语等60多种语言,满足不同用户的学习需求。此外,用户还可以根据自己的需求调节语速。
【 个性化学习体验 】
用户可以根据自己的水平选择初级、中级或高级的练习难度,软件会根据用户的发音、语法和流利度提供详细的评估和反馈。
【 丰富的练习场景 】
TalkAI练口语提供多种对话场景,如日常交流、职场沟通、旅游出行等,帮助用户在不同场景中练习口语。此外,软件还提供模拟雅思口语考试等功能。
【 AI视频通话 】
支持与AI进行视频通话练习,用户可以随时随地进行一对一的口语对练,无需预约。
【 实时反馈与纠错 】
在练习过程中,系统会实时提供反馈,纠正语法错误,并提供专业的错误纠正和个性化的学习建议。
【 趣味学习功能 】
软件内置小游戏和示例问答功能,帮助用户在娱乐中学习语言。此外,还提供智能生词本功能,方便用户背单词。
【 会员服务 】
提供会员服务,付费会员可以享受更多高级功能和服务,如更多语言选择、更详细的反馈等。
【 多平台支持 】
TalkAI练口语支持Android和iOS版本,方便用户随时随地进行学习。
【 免费试用与灵活付费 】
基础功能免费,用户可以体验核心功能后再决定是否升级为付费会员。

短板:
【 系统稳定性问题 】
部分用户反馈,TalkAI练口语在使用过程中会出现系统繁忙或对话中断的情况,导致练习无法顺利进行。这种问题可能会影响用户的学习体验和连续性。
【 功能局限性 】
尽管TalkAI练口语提供了丰富的口语练习功能,但对于一些用户来说,其功能仍不够全面。例如,有用户希望增加更多与应试教育相关的功能,如默写单词和造句练习。
【 免费版限制较多 】
TalkAI练口语的免费版每天的练习次数有限,对于需要大量练习的用户来说可能不够满足需求。此外,免费版的部分功能可能不如付费版完善。
【 AI对话质量有待提升 】
尽管AI对话功能整体表现良好,但仍有用户反馈,AI在对话过程中可能会突然切换到中文,影响练习的连贯性和真实性。
【 用户体验的优化空间 】
部分用户提到,TalkAI练口语在某些场景下的用户体验仍有提升空间。例如,软件在某些情况下可能会出现响应延迟或界面卡顿。
【 会员服务的性价比 】
虽然TalkAI练口语提供了会员服务,但部分用户认为其会员价格相对较高,性价比有待提升。此外,会员服务的具体内容和优势需要更清晰的说明,以吸引更多用户付费。
【 互动性不足 】
尽管软件提供了AI对话功能,但在某些场景下,AI的互动性仍不如真人外教。例如,AI在处理复杂对话或提供个性化反馈时可能显得不够灵活。
【 用户教育和引导不足 】
对于一些新手用户,TalkAI练口语的操作流程和功能介绍可能不够直观。建议开发者进一步优化用户教育和引导,帮助用户更好地利用软件进行学习。

九、AI陪伴

1、星野 ⭐️⭐️⭐️


大家有没有一些不错的AI软件?-20.jpg


星野

特色:
【 高度个性化的智能体创建 】
用户可以通过简单的描述定制独一无二的AI智能体,包括其形象、声音、人设及特定技能。这种高度的个性化满足了用户对虚拟伙伴的独特需求。
【 沉浸式智能对话体验 】
星野采用先进的AIGC技术,提供流畅且富有表现力的视听体验。用户与智能体的对话越频繁,智能体就越能理解用户的喜好和情感需求,提供更加贴心和个性化的回应。
【 虚拟社交功能 】
用户可以与幻想中的角色进行对话,演绎情感或表达内心的想法。星野支持24/7不间断的陪伴,帮助用户在平行世界中找到情感寄托。
【 高质量的虚拟生态构建 】
星野能够高度还原用户期望创建的人设、形象和语音音色,构建出丰富多样的虚拟生态。用户可以创建群聊,将多个智能体拉入其中,享受更加多元的虚拟社交体验。
【 情感记忆功能 】
智能体能够记住与用户的互动点滴,形成独特的情感连接。用户可以将精彩瞬间制作成记忆相册,还可以与其他用户分享创作。
【 丰富的互动场景 】
星野提供多种互动场景,如看电影、玩游戏、听音乐等,让陪伴更加生动有趣。
【  安全与隐私保护 】
星野采用先进的加密技术和严格的隐私设置,确保用户信息的安全和隐私。
【 多语言支持 】
星野支持多种语言切换,打破地域限制,满足全球用户的沟通需求。
【 星念系统 】
用户可以通过与智能体聊天、完成任务等方式获得星念,并为其装备,使智能体更加个性化。星念的创作者还可以通过销售获得分成。
【 动态分享功能 】
用户可以将与智能体的互动发布到动态,与其他用户分享有趣的瞬间,增强社区互动。
【 BGM配置 】
用户可以为智能体配置背景音乐,增加交流的氛围感和记忆点。
【 模型自由切换 】
用户可以根据需要自由切换智能体的对话模型,提升创作的灵活性。

星野
短板:
【 违禁词和屏蔽词问题 】
星野设置了较多的违禁词和屏蔽词,这在一定程度上限制了用户的表达自由,导致一些正常的交流无法顺利进行。例如,某些用户反映,即使是日常的词汇(如“抚摸”)也会被屏蔽,这严重影响了用户体验。
【  智能体回复质量有限 】
尽管星野的智能体能够进行个性化对话,但部分用户指出,智能体的回复内容有时显得较为简单或套路化,缺乏足够的深度和创新性。此外,智能体的聊天逻辑有时会显得不够自然,甚至带有“古早龙傲天”或“玛丽苏”的风格。
【 功能复杂性与用户体验 】
星野的功能较为丰富,但这也导致其界面设计稍显复杂,不够直观。对于一些不熟悉AI或数字产品的用户来说,可能存在一定的学习曲线。
【 高级功能需付费 】
星野的部分高级功能需要付费订阅,这可能会让一些对价格敏感的用户望而却步。例如,用户需要通过提升智能体的亲密度等级来解锁更多聊天功能。
【  技术限制与稳定性 】
尽管星野的性能表现较为稳定,但AI技术的限制意味着某些复杂或非标准的问题可能无法得到满意的回答。此外,部分用户反映,星野存在一些技术问题,如聊天记录丢失、智能体被异常删除等。
【  用户依赖性问题 】
用户可能会对星野的智能体产生过度依赖,这可能影响他们在现实生活中的社交能力。
【 评论区和举报体系不完善 】
星野的评论区和举报体系存在一些问题,例如无法有效屏蔽恶意评论或处理用户的举报,这可能影响社区的健康氛围。
【 记忆能力不足 】
星野的智能体在记忆用户对话内容方面表现不够理想,这可能影响用户与智能体之间的情感连接。

2、猫箱 ⭐️⭐️⭐️


大家有没有一些不错的AI软件?-21.jpg


猫箱

特色:
【 沉浸式对话体验 】
猫箱支持语音和文字聊天,用户可以与个性鲜明、背景各异的AI角色进行沉浸式互动,仿佛置身于真实对话场景。
【  丰富的AI角色选择 】
猫箱提供了多种性格和背景的AI角色,用户可以根据自己的喜好选择高冷、温柔、热情等不同类型的AI角色进行互动。
【 专属故事创作 】
用户可以与AI角色共同编织专属的故事线,每一次对话都能推动故事的发展,带来独特的互动体验。
【 24/7时刻陪伴 】
AI角色能够实时回应用户的互动需求,无论何时何地,都能为用户提供陪伴和支持。
【  自由创作与分享 】
猫箱支持用户创建和编辑自己的AI角色,并将创作内容分享到社区,与其他用户交流互动。
【 动态切换功能 】
用户可以通过简单的滑动操作切换不同的AI角色,轻松体验多样化的互动。
【创新的AI工具】
猫箱提供了创新的AI工具,帮助用户设计故事情节、创造角色个性,甚至决定故事的发展方向。
【 图像生成工具 】
用户可以选择不同的风格生成视觉元素,为自己的故事和角色赋予独特的视觉身份。
【 社区互动 】
猫箱内置社区功能,用户可以在这里分享自己的创作,与其他用户交流创作经验和故事。
猫箱官网 — 下载最新版 APP,遇见多样 AI 角色,创作专属故事短板:
【 对话生成与交互问题 】
缺乏自动词条:猫箱需要用户逐字输入对话内容,没有自动生成的词条功能,这增加了用户的输入负担,可能导致部分用户因操作繁琐而放弃使用。
对话逻辑不连贯:在长时间的对话中,AI角色的回答可能会显得重复或逻辑不通,缺乏真正的理解能力。
旁白和设定混乱:在多人对话或集体场景中,旁白可能会突然给用户添加不合理的设定(如弱点),并且这些设定会被其他角色记住并反复提及,严重影响故事的连贯性和用户体验。
【 语音交互体验不足 】
猫箱的语音交互功能较为生硬,缺乏“真人感”,这可能影响用户的沉浸感。不过,随着豆包实时语音大模型的引入,这一问题有望得到改善。
【 角色记忆和设定问题  】
记忆能力差:AI角色的记忆能力有限,可能会忘记之前设定的内容,导致对话重复或无法延续之前的剧情。
设定混乱:AI角色有时会忽略用户设定的背景或性格,导致对话内容与预期不符。
【 剧情和内容限制 】
剧情单一:尽管猫箱提供了丰富的AI角色和故事模式,但部分用户认为其剧情内容较为单一,缺乏深度和多样性。
时间限制:部分用户反馈,猫箱在对话中存在时间限制,导致剧情无法顺利展开。
【 会员功能体验不佳 】
会员性价比低:部分用户认为猫箱的会员功能并不值得付费。尽管会员版在对话连贯性和角色互动上有一定提升,但整体体验提升有限。
功能优化不足:会员功能虽然提升了部分体验,但一些问题(如角色记忆混乱、逻辑不通)仍未得到根本解决。
【 用户体验问题 】
界面加载不流畅:部分用户反映,猫箱的界面加载速度较慢,影响使用体验。
角色自娱自乐:在多角色对话中,AI角色有时会陷入自娱自乐的状态,忽略用户输入的内容。
【 内容审核与限制 】
猫箱对敏感词的审核较为严格,这虽然有助于维护社区环境,但也可能导致用户在正常对话中遇到不必要的限制。

十、AI综合类套件

1、夸克 ⭐️⭐️⭐️⭐️


大家有没有一些不错的AI软件?-22.jpg


夸克

特色:
【 AI搜索与信息处理 】
夸克AI搜索通过一个超级搜索框,实现智能问答、创作、总结等功能,能够快速提供精准答案。它还支持学术搜索、健康问答等功能,帮助用户高效获取信息。
【 AI写作与创作 】
夸克提供AI写作功能,支持多种文案类型(如朋友圈文案、读后感等),用户输入主题即可生成高质量文本。此外,夸克还支持AI生成PPT,用户只需输入主题即可快速生成专业PPT。
【 AI文件与视频总结 】
夸克的AI文件总结功能支持多种格式(如PDF、Word、Excel等),能够一键高效总结文本内容,并生成思维导图。AI视频总结功能则可以快速提炼视频内容,支持分段总结和思维导图生成。
【 AI学习辅助 】
夸克的“AI搜题”功能基于自研“灵知”学习大模型,能够辅助解答各类学习问题,并提供分步骤讲解。此外,夸克还提供AI翻译、AI扫描等功能,满足学生和家长的学习需求。
【  AI全能助手 】
夸克定位为“AI全能助手”,通过PC端和移动端的深度融合,为用户提供系统级全场景AI服务。用户可以在桌面处理文件、浏览网页或编辑文档时,随时调用AI功能。
【 隐私保护与用户体验 】
夸克承诺无广告,为用户提供纯净的搜索和浏览环境。此外,夸克的AI功能注重隐私保护,确保用户数据安全。
【 年轻化与高用户粘性 】
夸克的用户群体以年轻人为主,24岁以下用户占比超过50%。其AI功能的便捷性和高效性使其成为年轻用户学习和创作的首选工具。
夸克官网_电脑版下载_你的AI搜索短板:
【 AI搜索的宽度和深度不足 】
夸克在AI搜索的宽度和深度上与其他同类产品相比存在差距,参考资料的来源和数量有限,导致搜索结果的全面性和丰富性不足。
【 时效性问题 】
夸克在AI搜索的时效性方面表现欠佳,部分参考资料的发布时间较早,导致搜索结果的时效性和参考价值较低。
【 功能相对基础 】
尽管夸克提供了AI写作、文件总结、视频总结等多项功能,但整体功能较为基础,主要集中在信息检索和简易的智能问答上,无法处理更复杂的任务。
【  视频总结功能的局限性 】
夸克的AI视频总结功能虽然支持本地或网盘视频的分析,但无法直接对热门视频网站的内容进行分析,应用范围受到一定限制。
【 部分功能需要付费解锁 】
夸克的部分高级功能(如AI写作、视频总结等)需要付费解锁,这可能会影响用户体验。
【 AI回答的可信度和稳定性不足 】
夸克的AI回答在某些情况下可能缺乏足够的可信度和稳定性,尤其是在处理复杂问题时,生成的内容质量可能不如预期。
【 数据来源的多样性不足 】
夸克在AI搜索中依赖的数据来源较为单一,缺乏多样化的数据支持,这可能影响其生成内容的全面性和准确性。
---
如何选择适合你的AI工具?

1、需求优先:学术研究选Kimi、讯飞星火;创意设计选万兴喵影、文心一格。  
2、数据安全:企业用户优先选择支持私有化部署的工具。  
3、性价比:个人用户可尝试免费版或订阅制(如豆包、Canva),企业需关注API接口与定制服务。
AI工具的核心价值在于赋能而非替代,合理利用可大幅提升效率,但需结合人工审核与创意输入。未来,随着多模态大模型的迭代,AI势必将更深度融入垂直领域。建议持续关注头部产品(如Kimi、文心一言)的更新动态,并参与厂商提供的免费试用(如66论文的千字大纲),以低成本探索最适合自己的智能工作流。

伊阳进 LV

发表于 2025-4-15 15:23:36

好用不错的AI软件还是有很多的。
我平常工作和学习中主要用到的就是 AI绘画类、AI写作类、AI剪辑、AI办公类,亲测了之后挑选了几款还不错的分享给大家,有需要可以参考~
AI绘画

⭐️文心一格

直达入口:文心一格-AI绘画工具
文心一格是由百度推出的AI绘画模型,依托百度文心大模型和飞桨技术的创新,可以进行国风、油画、水彩、水粉、动漫、写实等十余种不同风格的高清画作生成。

大家有没有一些不错的AI软件?-1.jpg

它的用户人群非常广泛,既能启发画师、设计师、艺术家等专业视觉内容创作者的灵感,辅助其进行艺术创作,也能为媒体、作者等文字内容创作者提供高质量、高效率的配图

大家有没有一些不错的AI软件?-2.jpg

⭐️Vega AI

Vega AI是国内首个在线训练应用AI创作平台,它是一款免费的AI创作工具,支持在线训练AI绘画模型,支持文生图、图生图、姿势生图等创作模式,用户只需通过上传图片,或输入文字就能快速进行创作。

大家有没有一些不错的AI软件?-3.jpg

不仅如此,现在还支持文生视频、图生视频的视频创作方式,风格多样,可供选择还是非常多的。

大家有没有一些不错的AI软件?-4.jpg

AI写作

⭐️Ymiai 薏米AI

直达入口:AI写作生成神器-支持多模型-多模态创作
Ymiai 薏米AI是一个多模型AI创作平台,可以实时对话写作。现在可用的模型有gpt4、Claude3、文心一言等国内外20+知名模型,同时能支持多模态创作,能够基于我们提供的信息快速生成一篇完整的内容。

大家有没有一些不错的AI软件?-5.jpg

它可以用于生成爆火的剧本、脚本、广告词,邮件、制度方案等各种内容,使用起来也十分简单,就像是一个私人的写作助手,随时能写且又快又好。生成后不满意还可以继续改写、扩写,联系上下文修改,也可以直接复制导出使用。

大家有没有一些不错的AI软件?-6.jpg

⭐️Notion AI

Notion AI可以根据我们输入的关键词、问题、信息等,快速生成合适的文本内容。利用大规模的语言模型和数据收集,能帮助用户自动整理笔记、改正错别字、列出文章重点、翻译、制作表格等。

大家有没有一些不错的AI软件?-7.jpg

如果你是学生,使用 Notion 与其 AI 功能整理和创建学习笔记,能够增进笔记的准确度和阅读性;若你是职场人士,Notion AI 则能帮你迅速制作讨论框架、会议安排,乃至报告文本等内容。

大家有没有一些不错的AI软件?-8.jpg

AI剪辑

⭐️Runway Gen-2

Runway Gen-2 是市场上第一个公开可用的文本到视频模型,能够将几个不同风格的视频合成出一一个很“逼真”的视频。只需要输入指令或者上传图片,就能将我们天马行空的想法通过视频展现出来。

大家有没有一些不错的AI软件?-9.jpg

另外,Gen-2 版本还增加了统称为 "导演模式 "的新功能,允许用户在Runway人工智能生成的视频中选择 "摄像机 "运动的方向和强度/速度,为用户提供了更多自定义选择,可以随心随意编辑作品。

大家有没有一些不错的AI软件?-10.jpg

⭐️剪辑魔法师

剪辑魔法师是一款简单易用的视频编辑工具,集视频剪辑、合并和压缩等功能于一身,软件界面简洁,操作简单,不需要我们精通专业的剪辑知识,选择一个模板或特效就能get同款,一键成片效果的效果尚可。

大家有没有一些不错的AI软件?-11.jpg

AI办公

⭐️酷表chatExcel

酷表chatExcel最大的特点就是可以用对话的形式来实现Excel的复杂操作。简单来说就是能够帮助用户通过文字聊天的方式直接把脑子里的需求变成表格里的内容,从而减少了额外的操作,并辅助相关的Excel操作。

大家有没有一些不错的AI软件?-12.jpg

使用也简单,打开工具后,在对话框输入自己的需求,就可以得到处理后的数据。它还支持一键导出成标准的Excel表格,使得用户可以方便地将数据导出并进行后续的处理。
⭐️WPS AI

WPS AI 是金山软件推出的一款人工智能助手,能够快速理解用户的需求,并即时生成专业的办公文档。目前的功能主要包括智能文档写作、阅读理解和问答、智能人机交互等,适用于多种办公场景,如撰写报告、创建演示文稿、编辑表格等。

大家有没有一些不错的AI软件?-13.jpg

但目前WPS AI 并没有全面开放,还正处于测试阶段,用户需成为“智能办公体验官”才能使用。
整理不易,如果文章对你有帮助,别忘了点点【三连】,收藏起来慢慢看哦~

tdsyj LV

发表于 2025-4-15 15:36:55

分享两个AI学习工具。
一、OpenAI Translator

OpenAI Translator,一款基于ChatGPT的翻译软件。
好用到什么程度?
首先,它的翻译读起来非常顺畅,我感觉很接近人翻译了。
它还能把大篇幅英文的主要内容总结提炼成几句话,甚至还能看得懂代码。
这么说吧,自从我用了它之后,几乎就和谷歌翻译说再见了。
咱们先看一下OpenAI Translator和其他翻译软件的翻译对比。
我随便在网上找了一段英文,用不同的软件翻译了一下。
第一个软件的翻译结果:

大家有没有一些不错的AI软件?-1.jpg

第二个软件的翻译:

大家有没有一些不错的AI软件?-2.jpg

第三个:

大家有没有一些不错的AI软件?-3.jpg

上面三个比起来,肉眼可见,第三个翻译的更丝滑,看起来更顺畅。
第三个就是OpenAI Translator翻译的。前两个分别是百度和Google翻译的。
没有对比就没有伤害……
这么好用的神器怎么用?
OpenAI Translator可以从Chrome应用商店中安装,网址:
https://chrome.google.com/webstore/detail/openai-translator/ogjibjphoadhljaoicdnjnmgokohngcc
下载安装之后,点开浏览器“扩展程序”中的“OpenAI Translator”进行设置。

大家有没有一些不错的AI软件?-4.jpg

“默认服务提供商”有三个选型

大家有没有一些不错的AI软件?-5.jpg

我用的是“OpenAI”的方式。
“OpenAI”的方式,需要输入OpenAI API密钥。
除了密钥,其他API模型、ULR、路径的设置,我都是用默认的。

大家有没有一些不错的AI软件?-6.jpg

OpenAI API密钥,可以打开这个地址(https://platform.openai.com/account/api-keys),登录你的OpenAI账号之后搞定。
以上就是最核心的设置,至于其他的设置,比如语言、自动翻译等等,酌情就行。
总的来说,如果有OpenAI API密钥的话,设置非常简单。
设置完之后,刷新或者重新打开Chrome就可以使用了。
在网页上选中英文,直接翻译。
我用的时候,感觉翻译的速度和质量都不错,比我之前用的那些翻译插件好用。

大家有没有一些不错的AI软件?-7.jpg

翻译支持几十种语言,其中居然还有粤语、古文、白话文……
值得一提的是,OpenAI Translator还有“总结”的功能,可以将一大段英文浓缩成几句中文,这阅读效率直接起飞。

大家有没有一些不错的AI软件?-8.jpg

如果遇到代码,OpenAI Translator还能解释代码,简直泰裤辣。

大家有没有一些不错的AI软件?-9.jpg

是不是下巴快惊掉了?
此外,它还有润色、朗读、识别图片翻译等功能。
OpenAI Translator除了可以在Chrome、Firefox浏览器上使用,还有桌面应用,支持Windows、macOS。
详细的介绍和安装方式,见它的GitHub:
https://github.com/yetone/openai-translator
二、ChatPDF

打开浏览器,访问https://www.chatpdf.com/
然后把PDF直接拖到下图那里

大家有没有一些不错的AI软件?-10.jpg

我把阿里的Java开发手册拖给它。
1分钟之后,它就看完了,在网页上输出:

大家有没有一些不错的AI软件?-11.jpg

然后你就可以提问了。
我问:异常应该怎么处理?

大家有没有一些不错的AI软件?-12.jpg

有点意思。
既告诉你内容在第多少页,又帮你进行了总结。
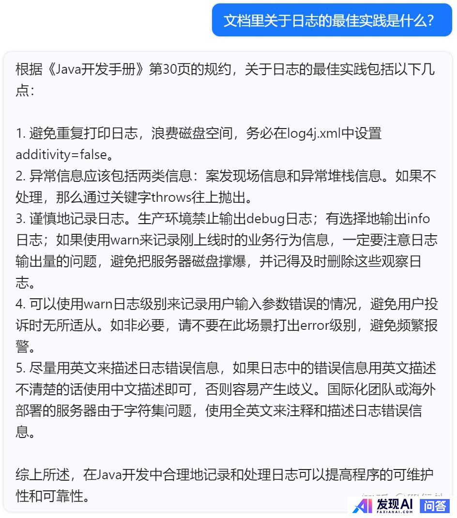
第一次用,我有点不放心,亲自去文档里看了看。发现ChatPDF总结的还可以,确实是文档里写的,不过不是很全。这也不是大问题,你可以让它继续说。
我又问:文档里关于日志的最佳实践是什么?

大家有没有一些不错的AI软件?-13.jpg

依旧发挥稳定。
我问它点新鲜的,不让它查找和总结了。
给它挖个坑,我问:下面这个代码命名符合文档要求吗:int 折扣 = 50%

大家有没有一些不错的AI软件?-14.jpg

行啊,这个回答让我有点意外。
不但说命名不规范,还顺手把几处错误都纠正了:

  • 50% 改成了 50
  • “折扣” 改成了 discount
而且它说的理由和建议都挺严谨,666。
再考考它,学完这份文档,看它能不能写出代码。
我问:看完这个文档,你能不能帮忙写一段java代码例子,来说明一下如何正确的处理异常?
它的回答,图太长没截全:

大家有没有一些不错的AI软件?-15.jpg

如果我当年学Java的时候,有这工具就方便多了,得少踩多少坑。
接着我又问了许多关于PDF的问题:

  • 什么情况下用switch?什么情况下用if else?
  • 按照文档的要求,一个开发团队,应该如何正确的实践单元测试?
  • 假设你是一位java专家,你看完这个文档之后,你觉得什么地方写的不好?
  • 你说的“在异常处理规约中,可以提供一些常见的异常处理模式和反模式,并解释它们为什么是好或坏的。”,你能提供一些模式和反模式吗?
  • ……
就不一一截图了。
总的来说:

  • ChatPDF使用非常方便,浏览器直接使用。速度快,几分钟读完一个PDF。
  • 据我测试,影印版的PDF无效
  • 它的回答说不上有多惊艳,但是足以辅助我们学习了。
  • 你可以给它英文PDF,然后用中文提问,它的回答也是中文(英文阅读恐惧症患者的福音)。
  • 它偶尔会开小差,说着说着中文就会蹦英文……不要紧,你对它说“说中文”就行了。
  • ChatPDF可以免费用,但是有限制:PDF不能超过120页,不能大于10M,每天最多3个PDF,每天最多问50次。如果不够用可以付费,每月5刀。
  • 可以用你电脑里的PDF,也可以给它一个网上PDF的网址。
  • ChatPDF的工作原理:先在PDF段落上创建语义索引。回答问题时,找到最相关的段落,并使用ChatGPT API生成答案。
  • 目前它使用GPT3.5,将来有可能用GPT4。但是,我估计免费版还是用GPT3.5 ,因为GPT4贵。
  • 把PDF给它,安全吗?据它说安全,它还说你可以永久安全。我建议机密的PDF还是注意点。
以上就是安利的两个程序员学习神器。

jessiezhang LV

发表于 2025-4-15 15:49:37

感谢邀请。
除了海外广为人知的AI工具,国内也有不少好用出色的AI软件,其中的代表产品有——博思云创旗下的在线白板boardmix博思白板
boardmix博思白板,内置了功能强大的AI助手,让它化身成为领先的AI内容创作平台,基于AI实现自动生成内容、AI一键PPT、AI思维导图、AI绘画、AI写作等,一款软件集成多种AI能力,堪称AI软件届的「瑞士军刀」
点击卡片,使用一站式AIGC软件,快速生成PPT/思维导图/流程图/AI绘图/AI写作……
大家有没有一些不错的AI软件?-1.jpg


*boardmix AI智能白板

下面基于其中的【AI一键生成PPT】功能,和各位分享boardmix AI的用法:
AI一键生成PPT

使用boardmix Al,只需输入主题,即可快速生成一份完整的PPT,包括封面页、目录页、过渡页、内容页和封底页,翻倍提升工作效率。
更为重要的是,在生成PPT之前,boardmix AI提供了多种主题模板,自由选择,适配不同业务场景需求。

大家有没有一些不错的AI软件?-2.jpg


AI一句话生成PPT

boardmix Al自动生成的PPT自带主题配色、字体排版、配图和其它视觉元素,一个人即可搞定,简化业务流程,优化资源配置。
新手友好,易于操作。即使不擅长制作PPT的用户,也能利用boardmix Al快速制作出精美完整的PPT。

大家有没有一些不错的AI软件?-3.jpg

在使用boardmixAl智能生成PPT之后,还能利用AI继续针对文档内容进行续写、扩充、优化,补充更多内容细节,使PPT内容更加完善。
已经生成的PPT支持自由调整布局和排版,针对配图进行裁剪或更换,进一步提升PPT的精美度和视觉吸引力。
boardmix内置思维导图、流程图、表格和图表等丰富的创意表达工具,也支持自由添加各种模板、图标或图片等素材,从内容表达到展现形式全方面提升PPT质感。

大家有没有一些不错的AI软件?-4.jpg

完成PPT方案后,用户可利用boardmix直接开展线上演示, boardmix提供互动演示和幻灯片演示两种模式,实现鼠标跟随和演示者视角呈现体验,让参与者更沉浸式投入到演示中。
boardmix提供丰富的互动演示功能,如投票、计时器、在线聊天、评论、表情互动等,增强参与感提升互动率, boardmix还支持PNG/JPG/SVG/PDF/PPT多格式导出,更易于分享和传播。
boardmix支持开展多人远程视频会议,能够打破时空阻隔实现远程演示,让演示更加便捷,降低参与门槛,使更多用户能够轻松参与。

大家有没有一些不错的AI软件?-5.jpg

boardmix AI生成PPT使用场景

① 团队会议
无论是公司内部的项目汇报、团队会议还是部门报告,AI一键生成PPT都能够提供一种快速、高效的方式来展示你的想法和数据。通过利用AIl技术生成专业级的演示文稿,你可以提升会议效率,更好地传达信息和观点。

大家有没有一些不错的AI软件?-6.jpg

② 学术演讲
对于学者、研究人员和教育工作者来说,演讲是分享研究成果和知识的重要环节。Al一键生成PPT可以帮助你将复杂的理论和数据转化为清晰、易懂的图表和图形,让你的学术演讲更具可视化效果,增强听众的理解和记忆。

大家有没有一些不错的AI软件?-7.jpg

③ 商业演示
无论是为了向投资人展示你的创业项目,还是为了向客户推销产品,Al一键生成PPT都能够帮助你制作出令人印象深刻的演示文稿,并提升你的演示效果。

大家有没有一些不错的AI软件?-8.jpg

④ 培训与教育
在培训和教育领域,演示文稿常常是传授知识和培训学员的重要工具。Al一键生成PPT可以帮助教师和培训师快速制作出精美、生动的教学材料,使学习过程更有趣。

大家有没有一些不错的AI软件?-9.jpg

写在最后

boardmix Al一键生成PPT能够大大提升我们的工作学习效率,在实际的应用带来便捷和智能体验,此外,boardmix还具备多人协作功能,可以凝聚团体智慧,带来更优秀的成品。
值得一提的是,boardmix为每位新用户免费提供了500点AI点数,快去试试吧~
点击卡片,使用一站式AIGC软件,快速生成PPT/思维导图/流程图/AI绘图/AI写作……
码字不易,如果对你有帮助的话,请别忘了赏个【三连】或是【关注】小博哦,关注不迷路
我是小博 @boardmix博思白板,那我们下次再见!

大树 LV

发表于 2025-4-15 16:00:43

估计大家都是想AI绘画,估计大家都用上了Midjourney或Stable Diffusion,那就只好推荐5款辅助MJ/SD的AI绘画类工具给大家了
一、Upscayl: 小图变高清大图

Upscayl:免费开源的AI图片无损放大工具Upscayl 是一款免费开源的 AI 图像超分辨率工具,AI 模型通过猜测细节来增强图像,可以无损放大,修复图片质量,提升分辨率。可以弥补 Midjourney 和 Stable diffusion 生成图片分辨率低、图像质量一般的缺陷,让用户可以畅用细节更丰富的高清大图

大家有没有一些不错的AI软件?-1.jpg

二、LeiaPix:静态图片转动态3D

LeiaPix:静态图片转动态3D | 1AIBox.comLeiaPix 是一款可以把静态图片转换为动态 3D 的免费 AI 在线工具,实现图像的三维立体化。这项技术在艺术创作和商业广告宣传等方面得到了广泛应用,为人们带来了全新的视觉体验。可以导出 GIF、MP4 等格式。可以弥补 Midjourney 和 Stable diffusion 不能做动图的缺陷。

大家有没有一些不错的AI软件?-2.jpg

三、Studio D-ID:生成AI数字人

D-ID:AI真人口播视频生成工具  | 1AIBox.comStudio D-ID 是一款 ai 视频成器,用 AI 创作的数字人,只需上传人像照片(AI 合成人像、自己照片等)和输入要说的内容,平台提供的 AI 语音机器人将自动转换成语音,然后就能合成一段非常逼真的会开口说话的视频。

大家有没有一些不错的AI软件?-3.jpg

关于 AI 语音,有很多选项可供选择。目前,Studio D-id 支持多达 66 种语言。此外,每个 Al 语音都会有适合不同受众的各种口音。如果需要,您甚至可以上传自己的声音。
四、Remove.bg:一键在线抠图

Remove.bg:强大的在线抠图工具 | 1AIBox.comRemove.bg 是一款功能强大的在线抠图工具,将想要抠去背景的图片上传,网站就会自动抠去背景,整个过程完全不需要手动操作,简单易上手,可以弥补 Midjourney 和 Stable diffusion 不能做透明 PNG 的缺陷。

大家有没有一些不错的AI软件?-4.jpg

五、Lexica: prompt搜索引擎

Lexica:基于Stable Diffusion的在线插画生成Lexica 是一个专注于 Stable Diffusion 模型的 prompt 搜索引擎,其搜索方式非常简单,集搜索、绘图、关键词为一体 AI 的绘画工具。除此之外,lexica 还提供了 AI 图像生成功能,用户可以对图片的 prompt 进行重新编辑并生成新的图片,注:每月有 100 张免费可供作画。

大家有没有一些不错的AI软件?-5.jpg

更多AI工具:1AiBox.com
PS:需要OpenAI API Key的可以联系我哟

您需要登录后才可以回帖 登录 | 立即注册